HOME   LIST
‹–   –›

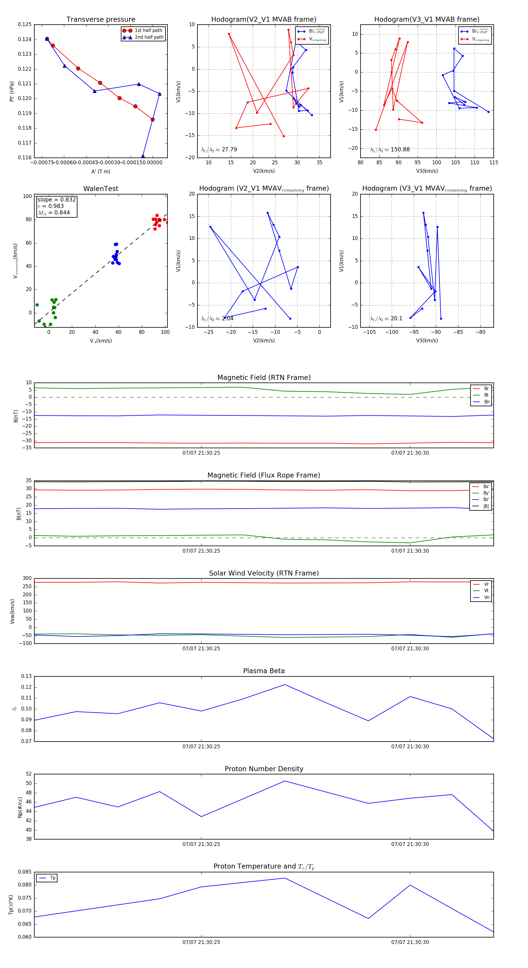
Flux Rope in 2024

Flux Rope Event 2024-07-07 21:30:21 ~ 2024-07-07 21:30:32 (12 seconds)


plot