HOME   LIST
‹–   –›

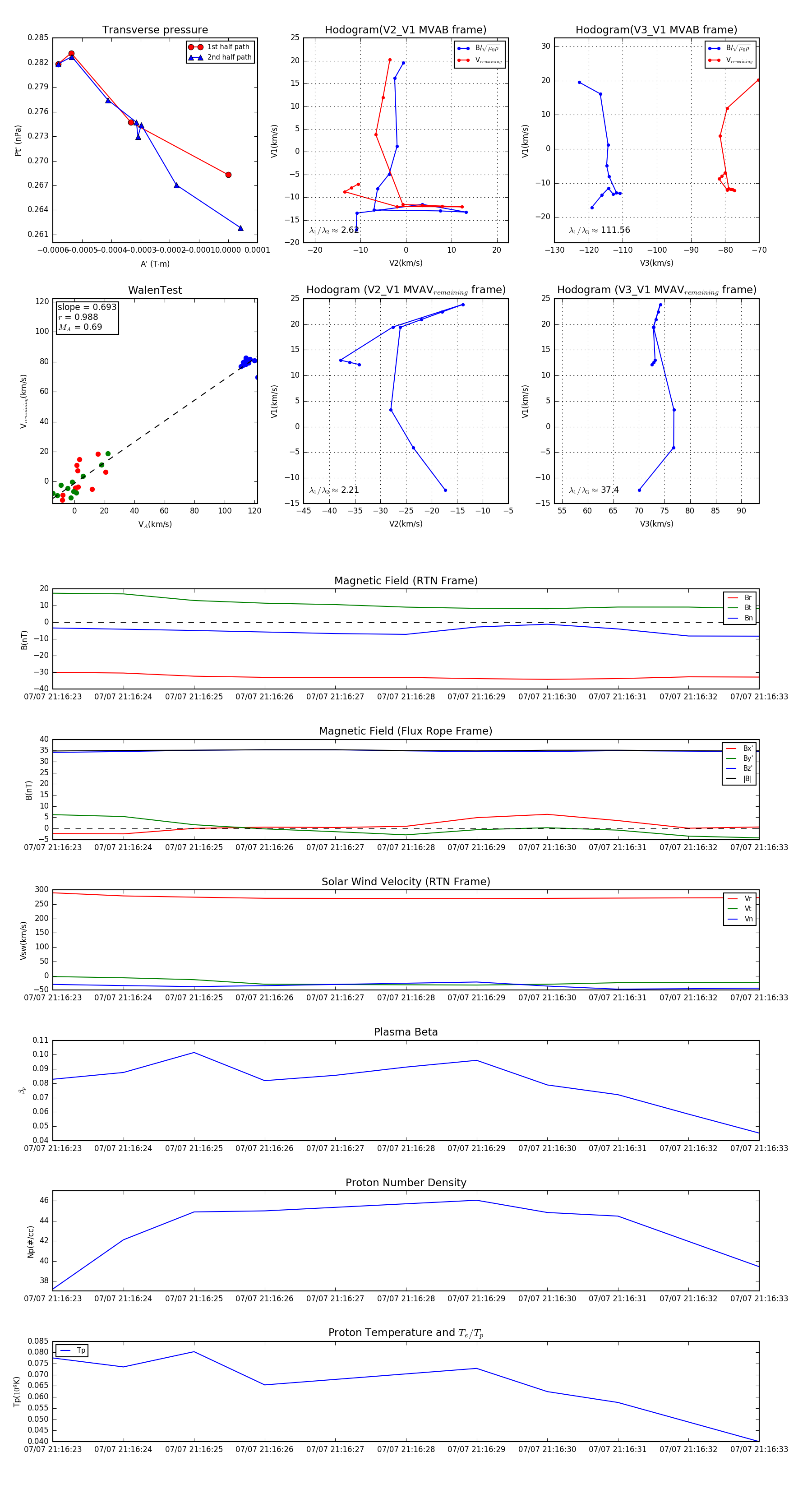
Flux Rope in 2024

Flux Rope Event 2024-07-07 21:16:23 ~ 2024-07-07 21:16:33 (11 seconds)


plot