HOME   LIST
‹–   –›

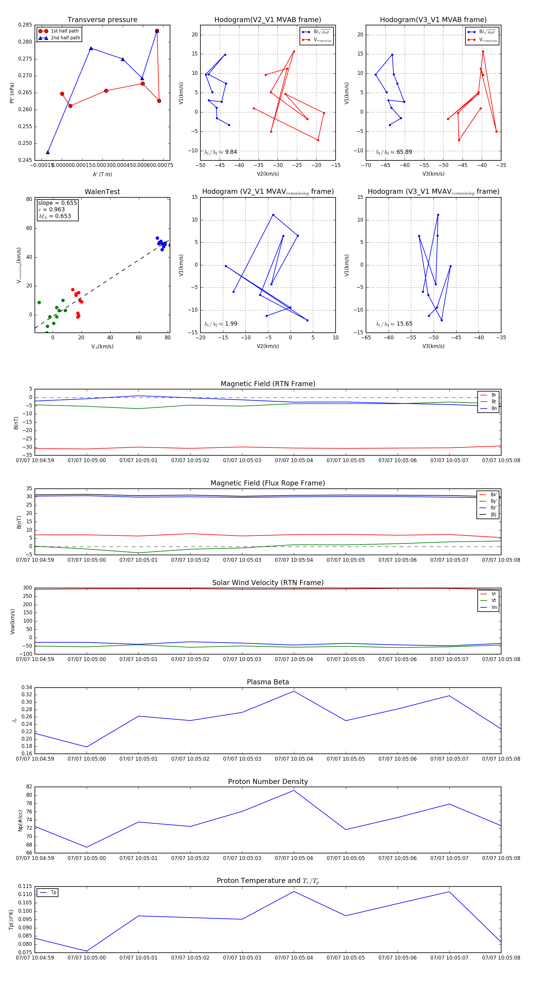
Flux Rope in 2024

Flux Rope Event 2024-07-07 10:04:59 ~ 2024-07-07 10:05:08 (10 seconds)


plot