HOME   LIST
‹–   –›

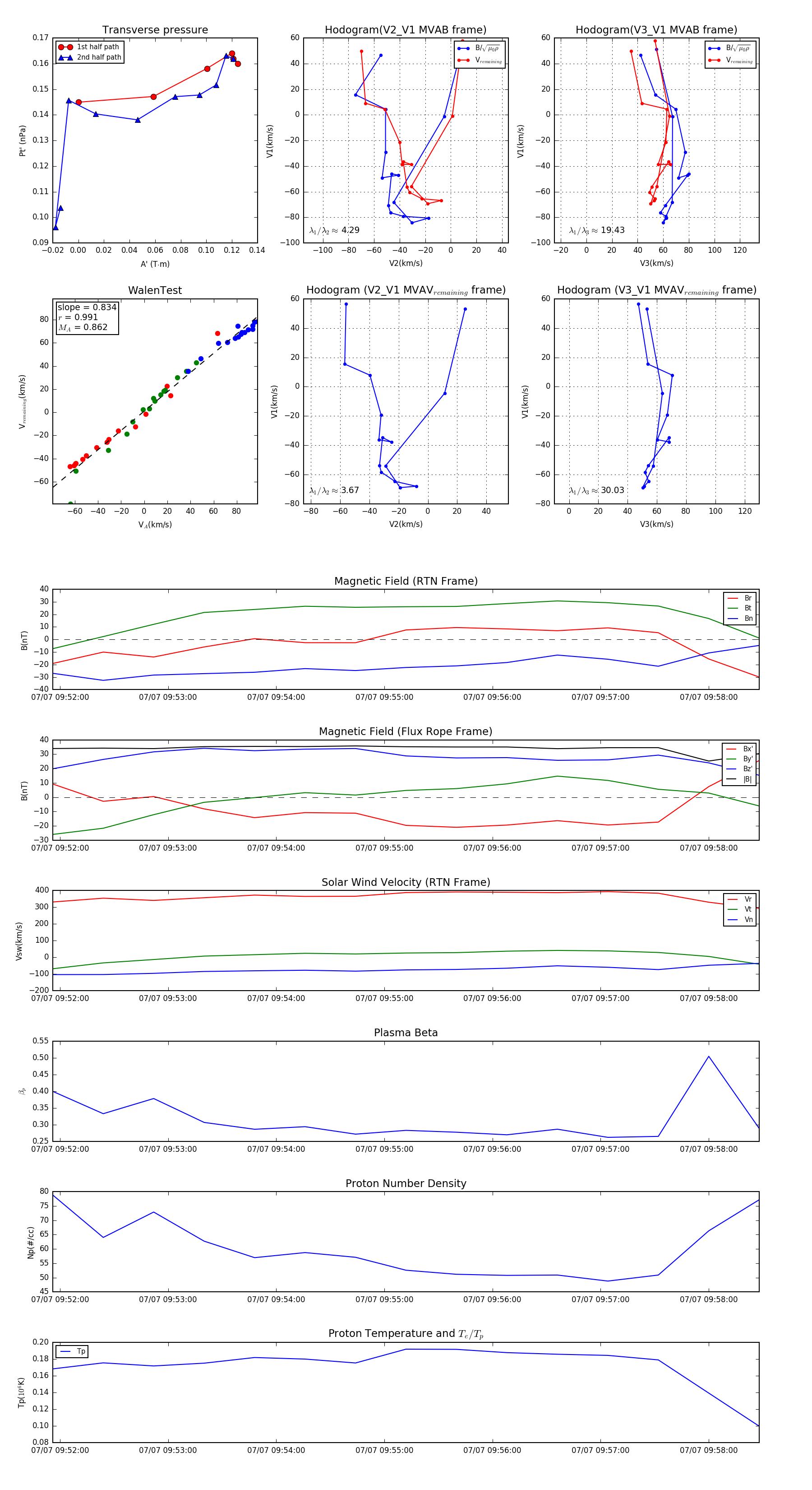
Flux Rope in 2024

Flux Rope Event 2024-07-07 09:51:56 ~ 2024-07-07 09:58:28 (393 seconds)


plot