HOME   LIST
‹–   –›

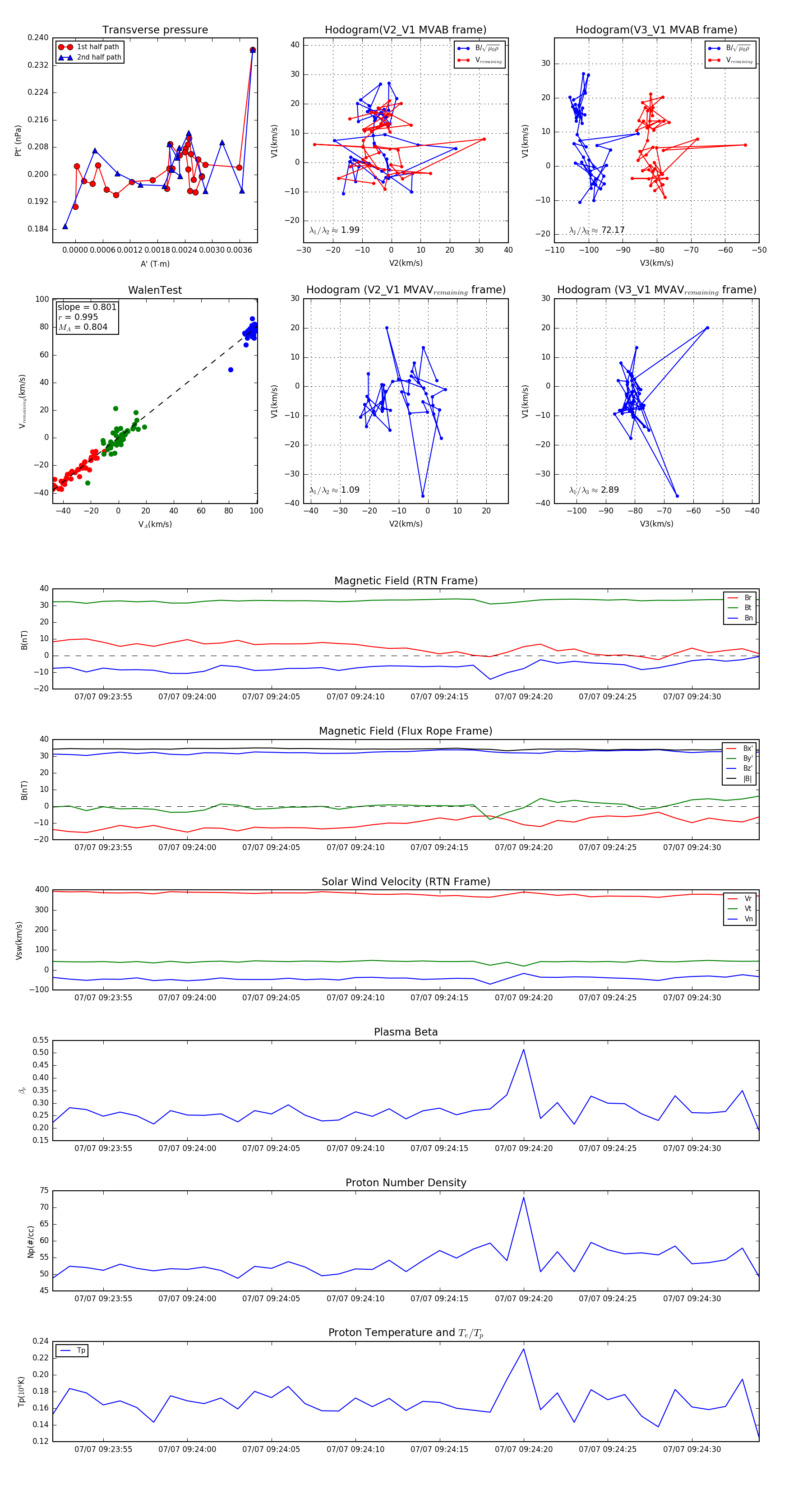
Flux Rope in 2024

Flux Rope Event 2024-07-07 09:23:52 ~ 2024-07-07 09:24:34 (43 seconds)


plot