HOME   LIST
‹–   –›

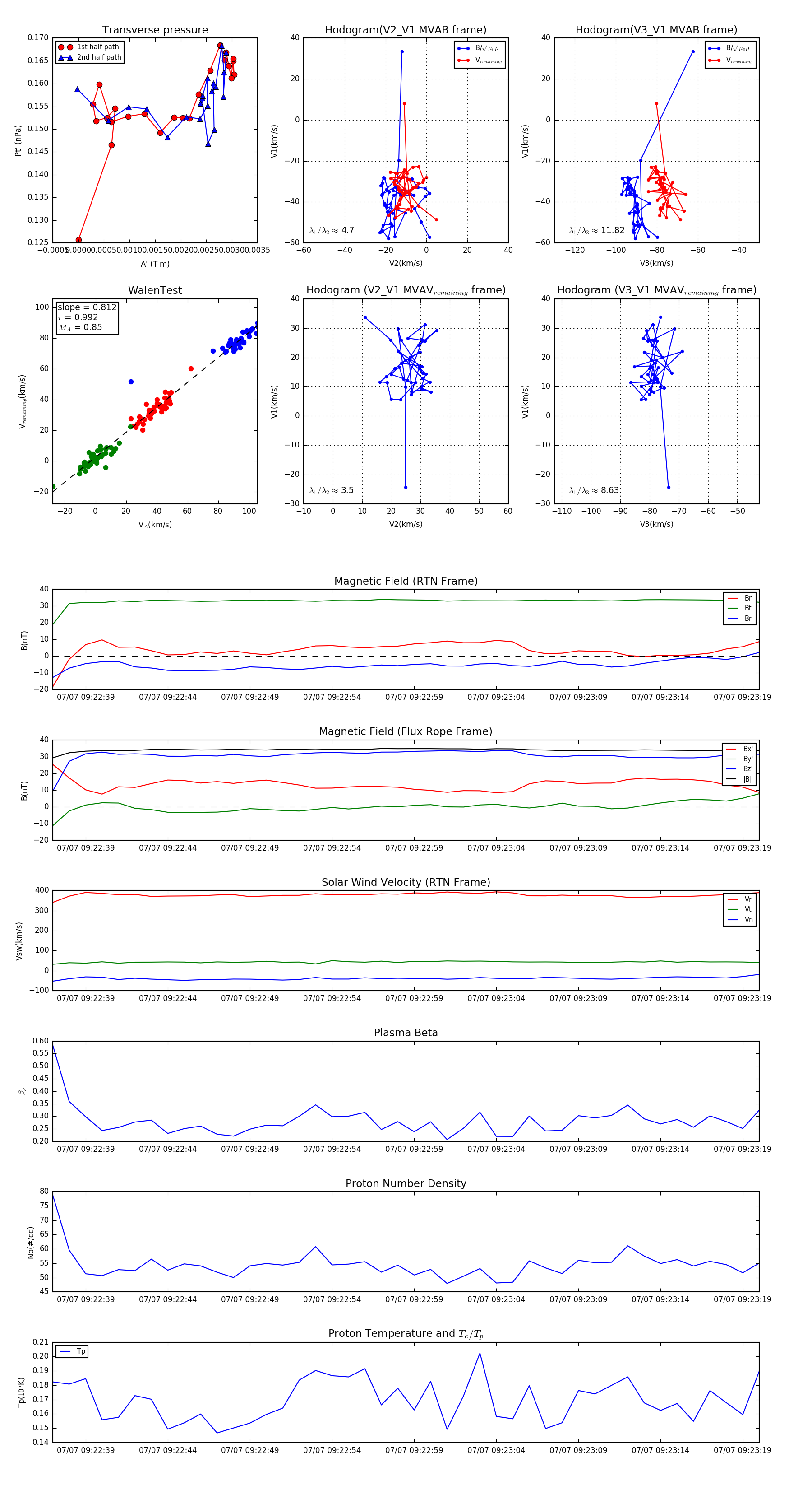
Flux Rope in 2024

Flux Rope Event 2024-07-07 09:22:37 ~ 2024-07-07 09:23:20 (44 seconds)


plot