HOME   LIST
‹–   –›

Flux Rope in 2024

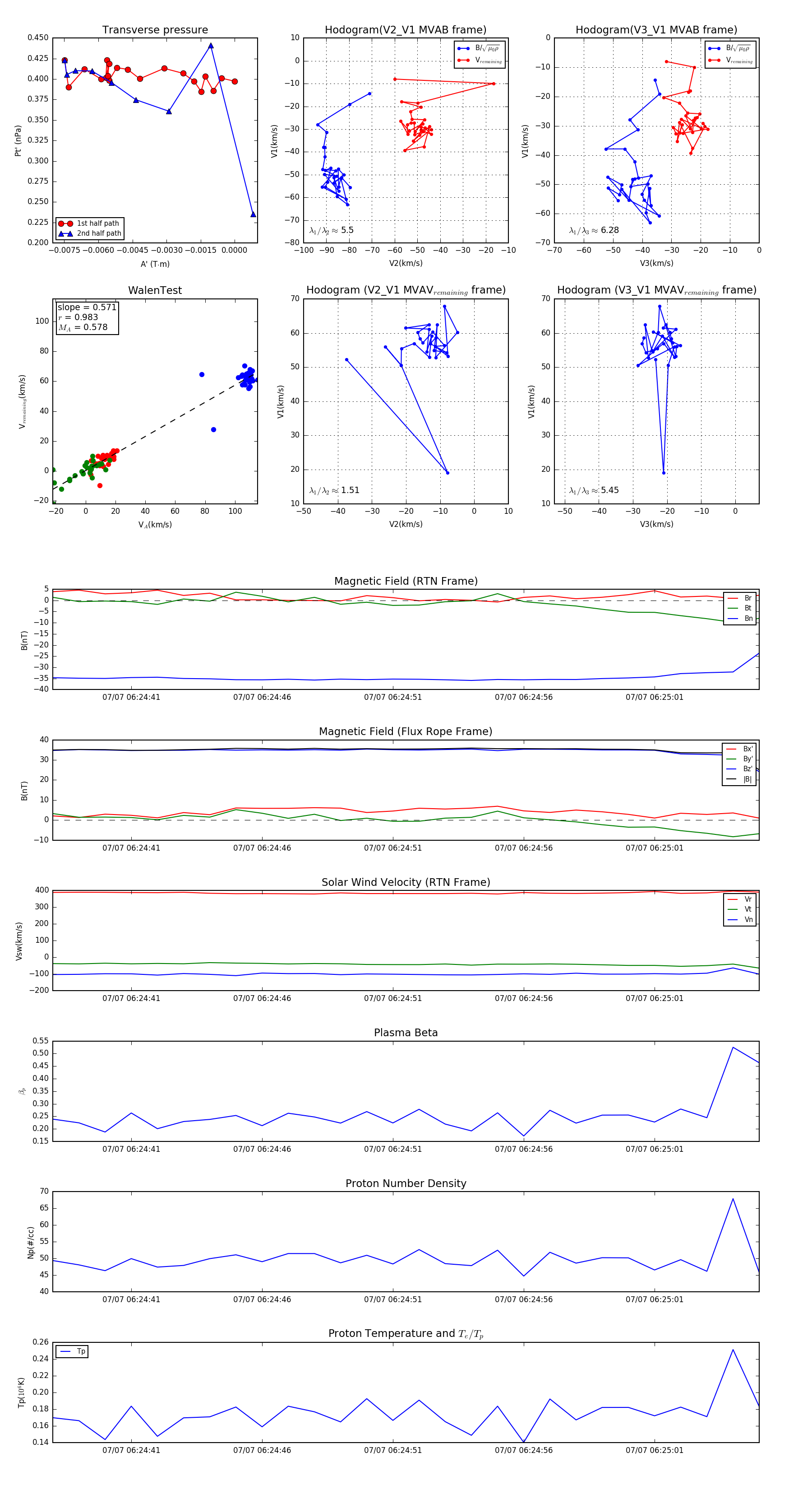
Flux Rope Event 2024-07-07 06:24:38 ~ 2024-07-07 06:25:05 (28 seconds)


plot