HOME   LIST
‹–   –›

Flux Rope in 2024

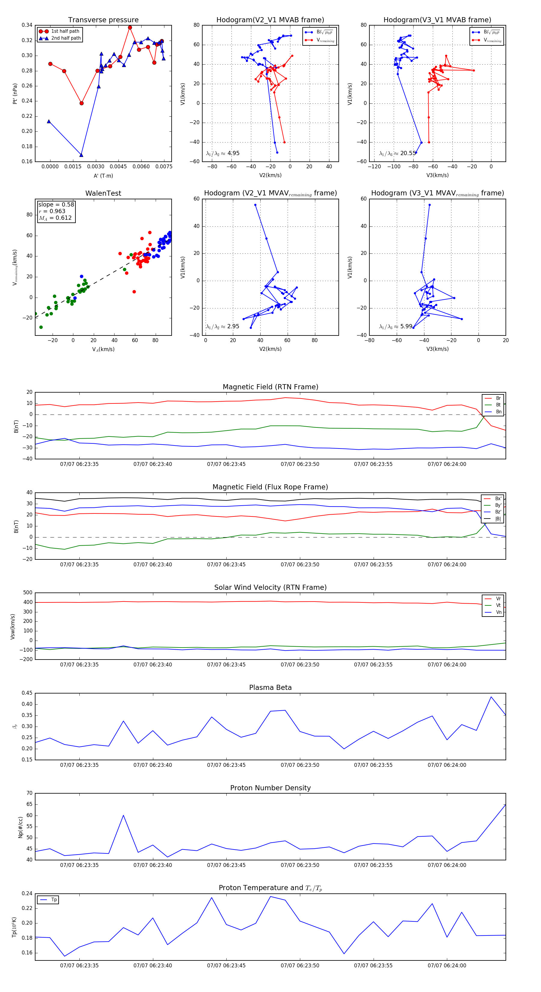
Flux Rope Event 2024-07-07 06:23:32 ~ 2024-07-07 06:24:04 (33 seconds)


plot