HOME   LIST
‹–   –›

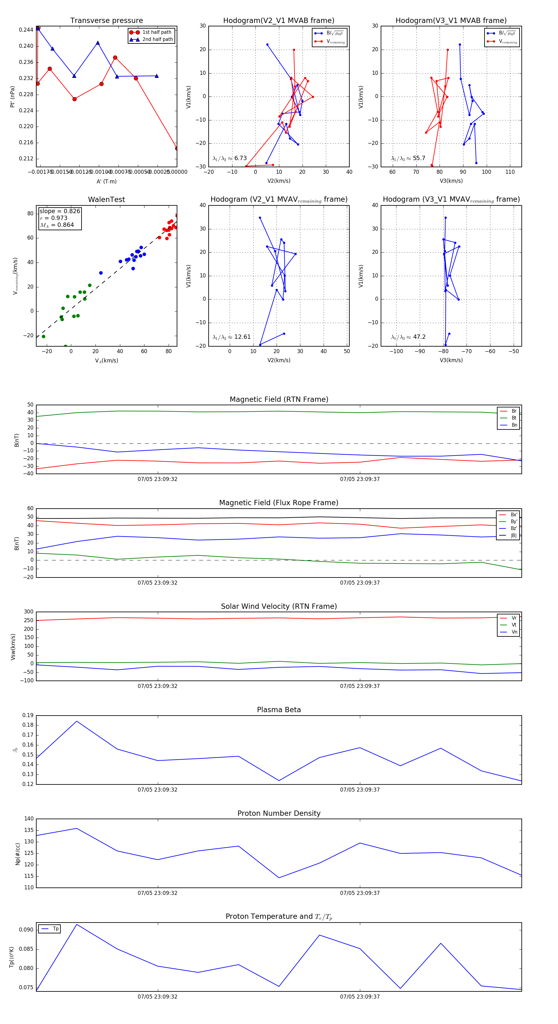
Flux Rope in 2024

Flux Rope Event 2024-07-05 23:09:29 ~ 2024-07-05 23:09:41 (13 seconds)


plot