HOME   LIST
‹–   –›

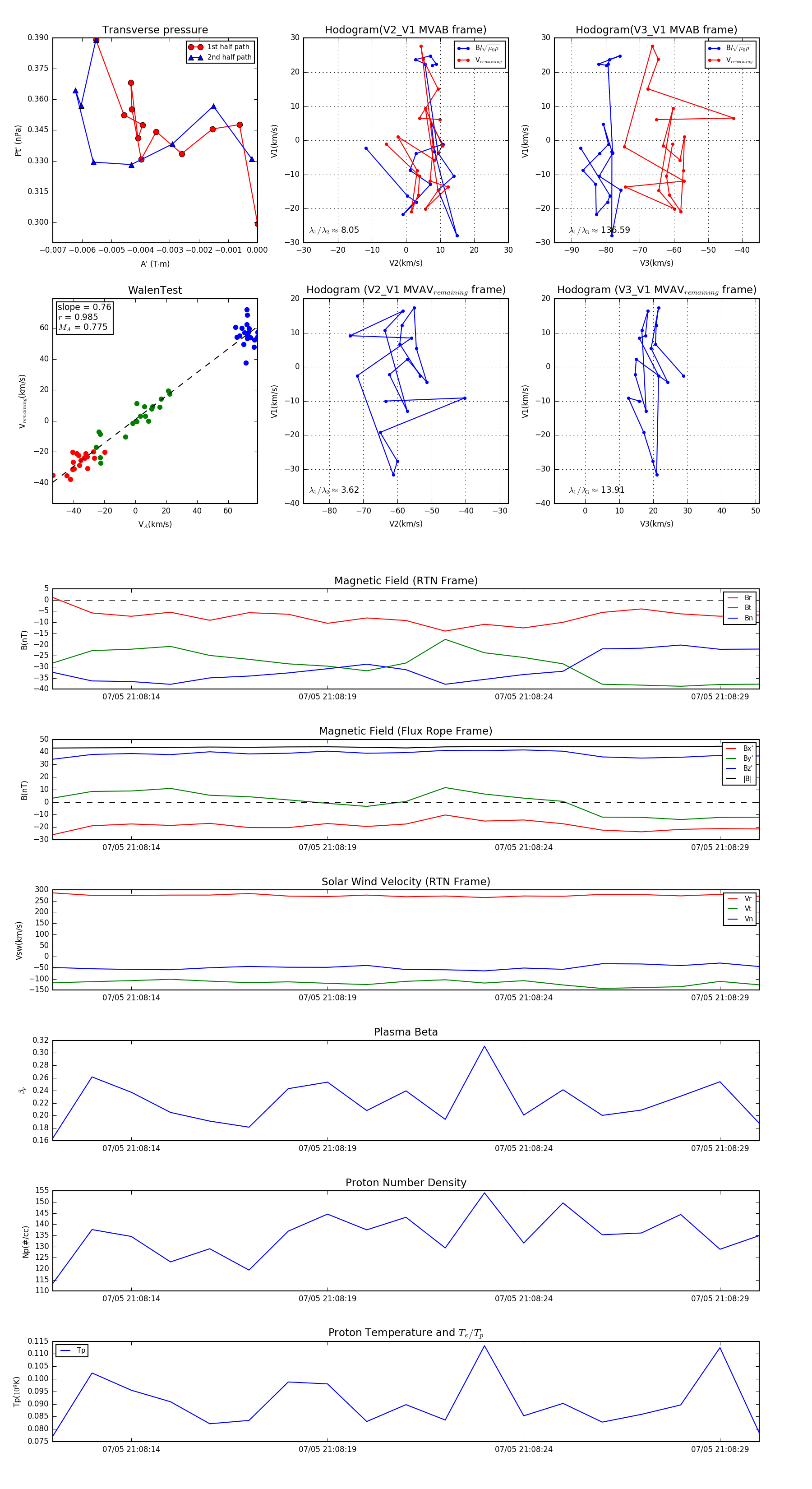
Flux Rope in 2024

Flux Rope Event 2024-07-05 21:08:12 ~ 2024-07-05 21:08:30 (19 seconds)


plot