HOME   LIST
‹–   –›

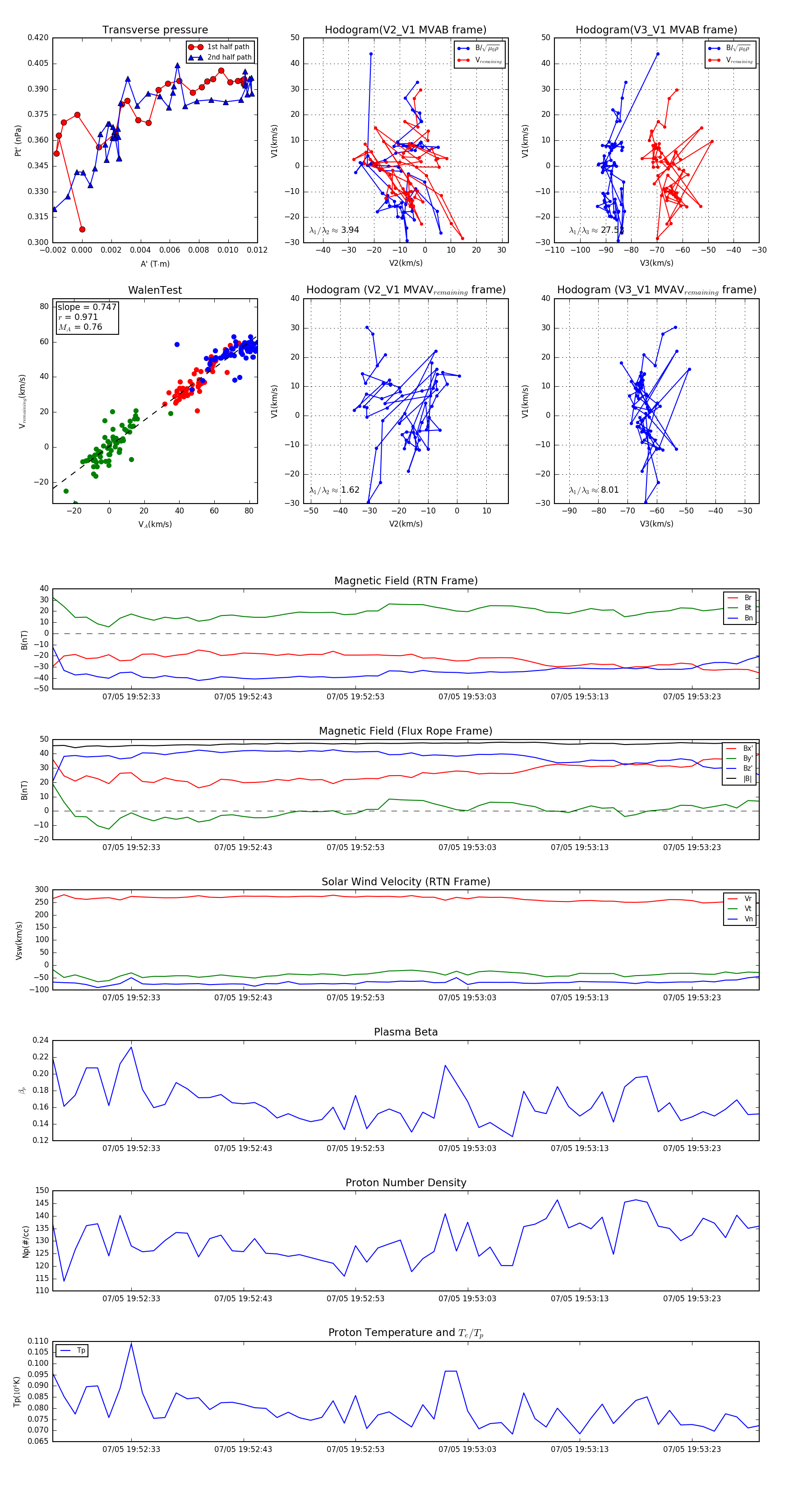
Flux Rope in 2024

Flux Rope Event 2024-07-05 19:52:26 ~ 2024-07-05 19:53:29 (64 seconds)


plot