HOME   LIST
‹–   –›

Flux Rope in 2024

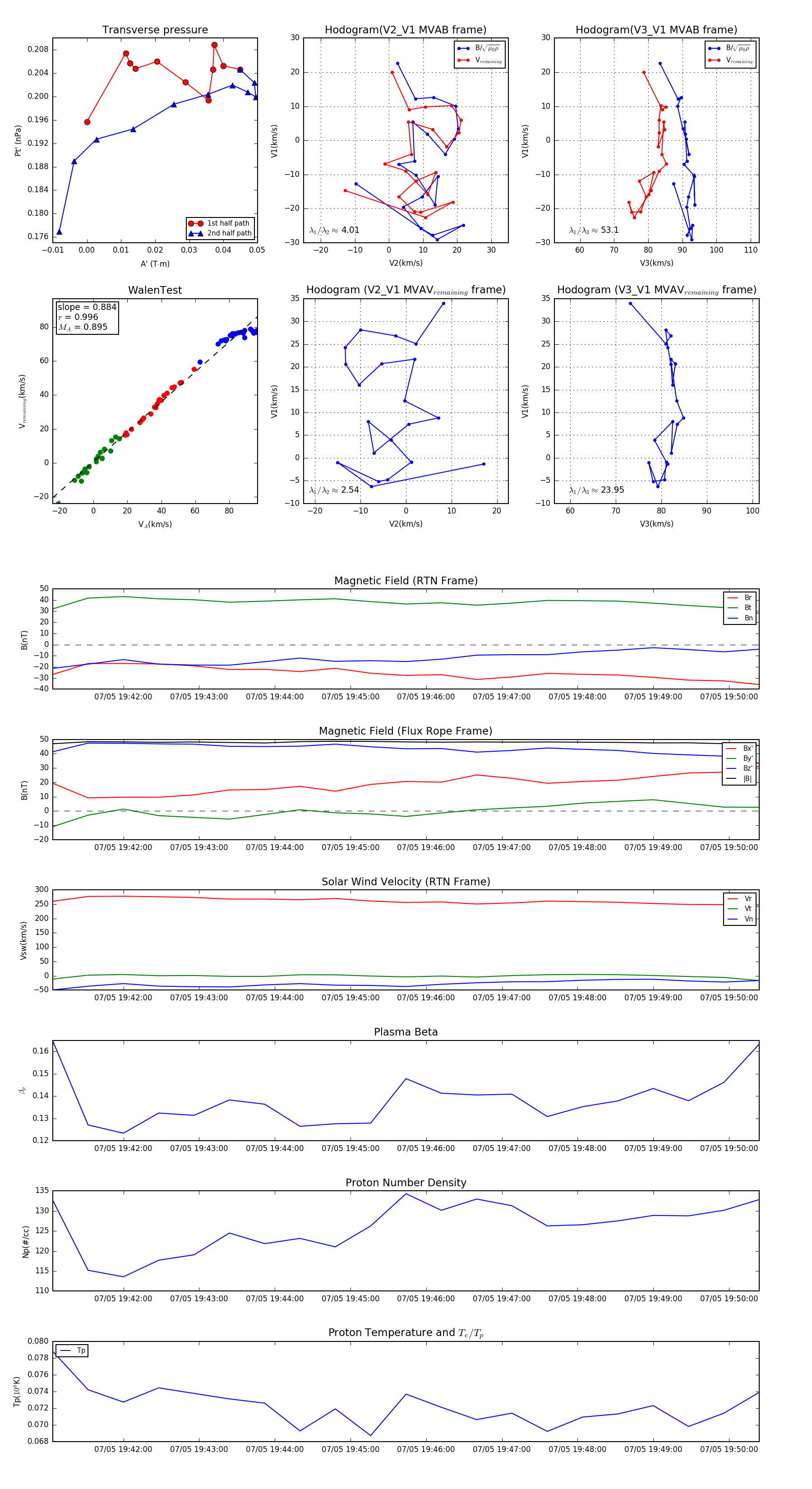
Flux Rope Event 2024-07-05 19:41:04 ~ 2024-07-05 19:50:24 (561 seconds)


plot