HOME   LIST
‹–   –›

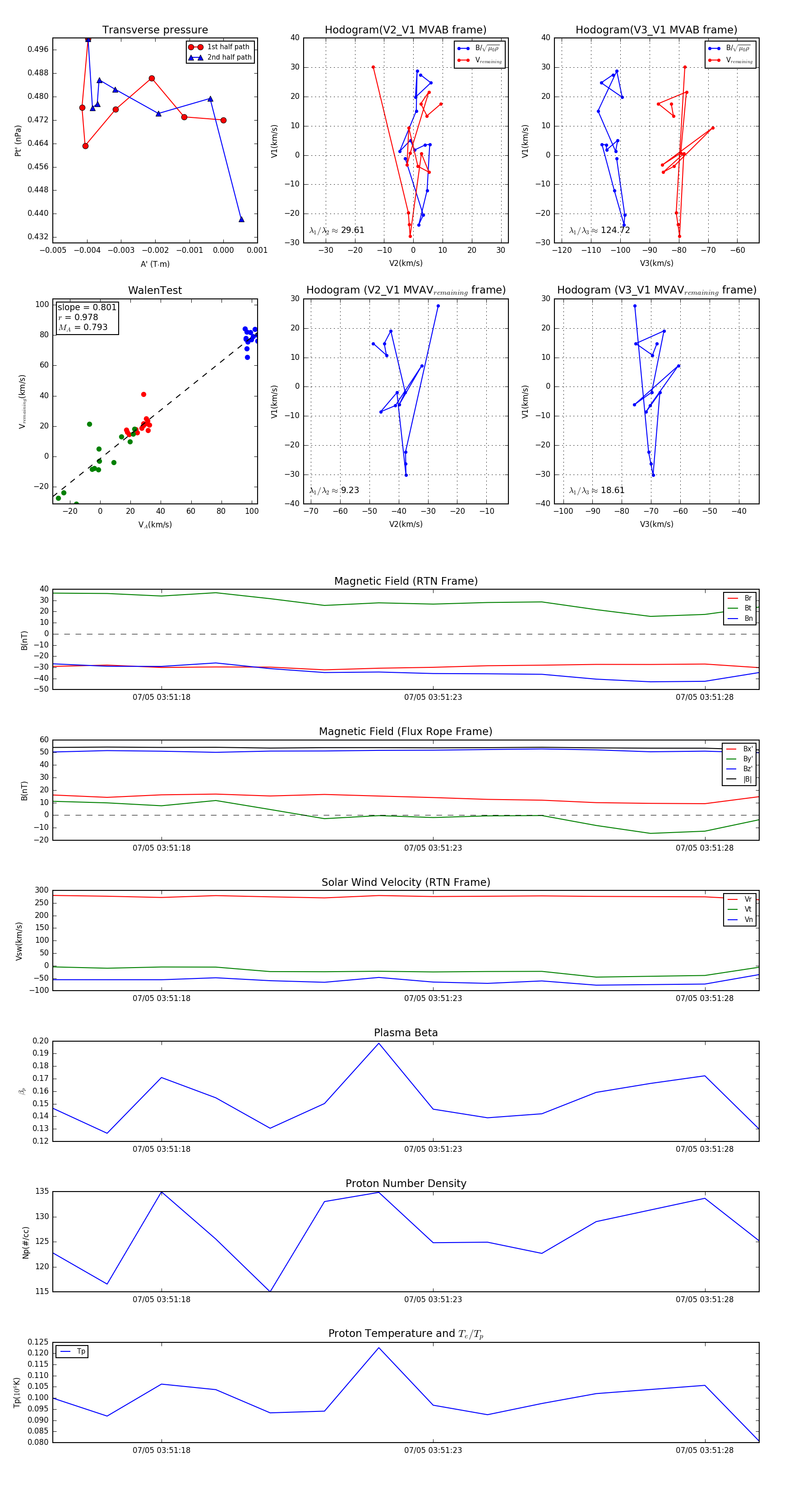
Flux Rope in 2024

Flux Rope Event 2024-07-05 03:51:16 ~ 2024-07-05 03:51:29 (14 seconds)


plot