HOME   LIST
‹–   –›

Flux Rope in 2024

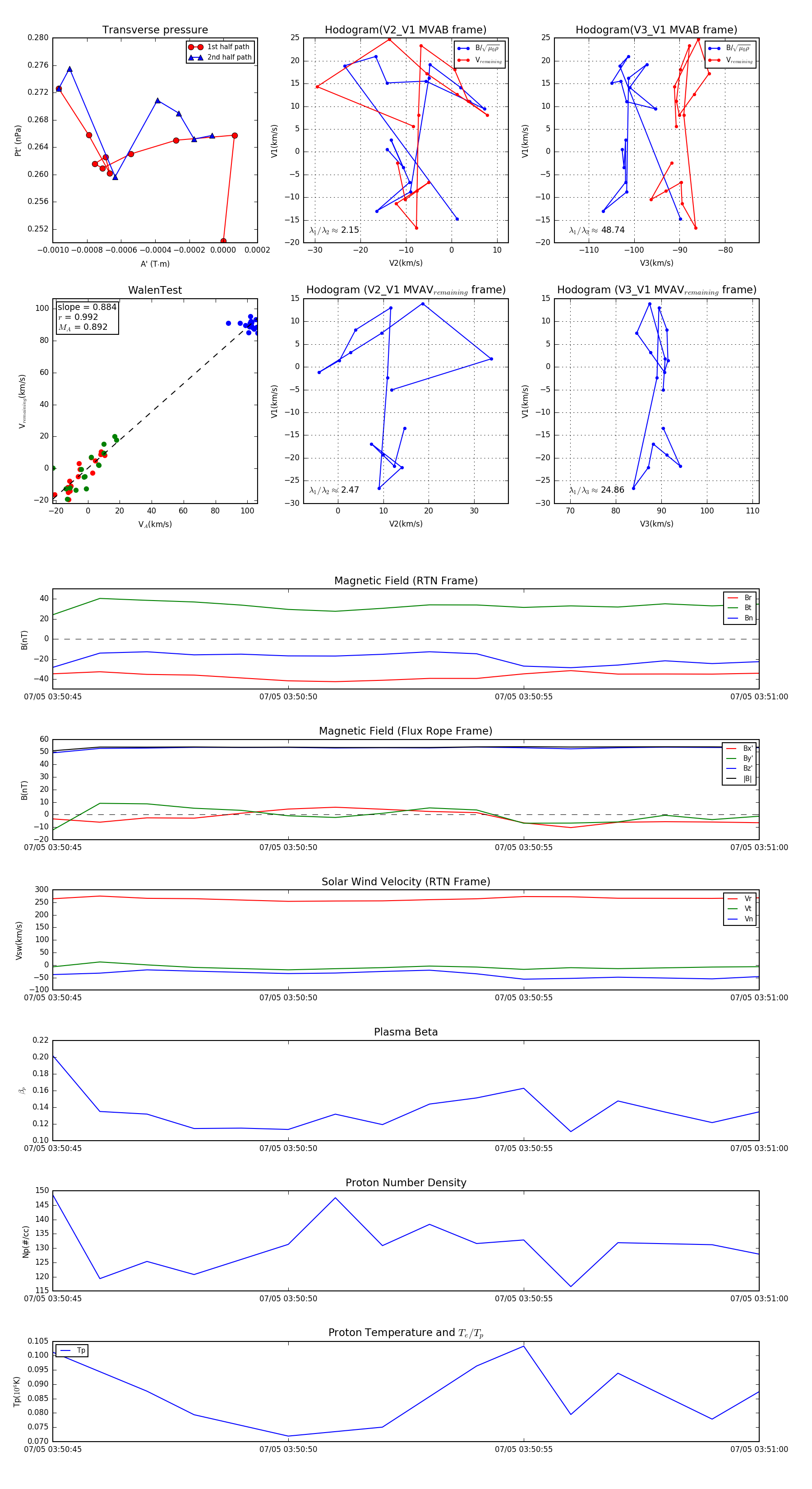
Flux Rope Event 2024-07-05 03:50:45 ~ 2024-07-05 03:51:00 (16 seconds)


plot