HOME   LIST
‹–   –›

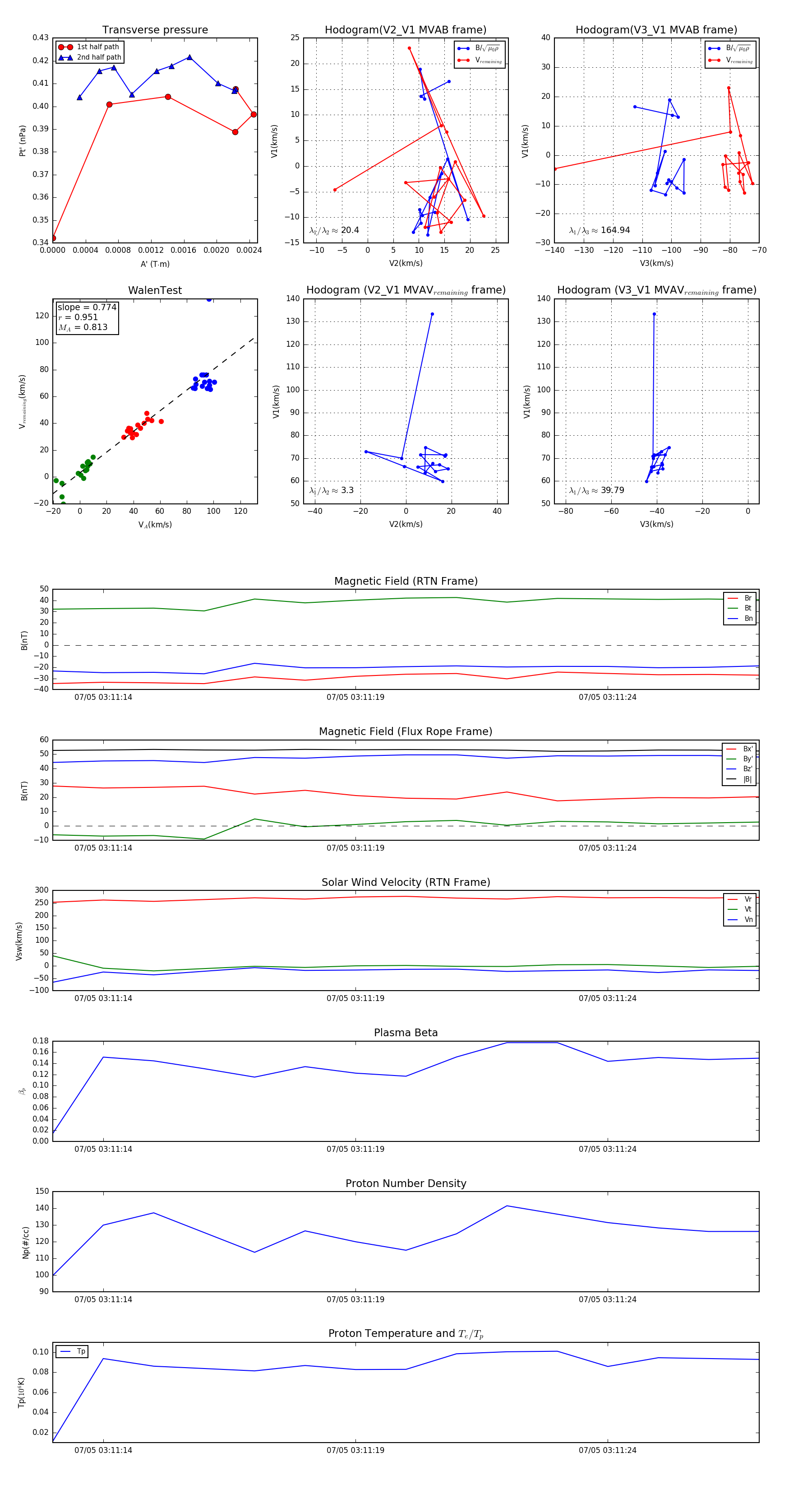
Flux Rope in 2024

Flux Rope Event 2024-07-05 03:11:13 ~ 2024-07-05 03:11:27 (15 seconds)


plot