HOME   LIST
‹–   –›

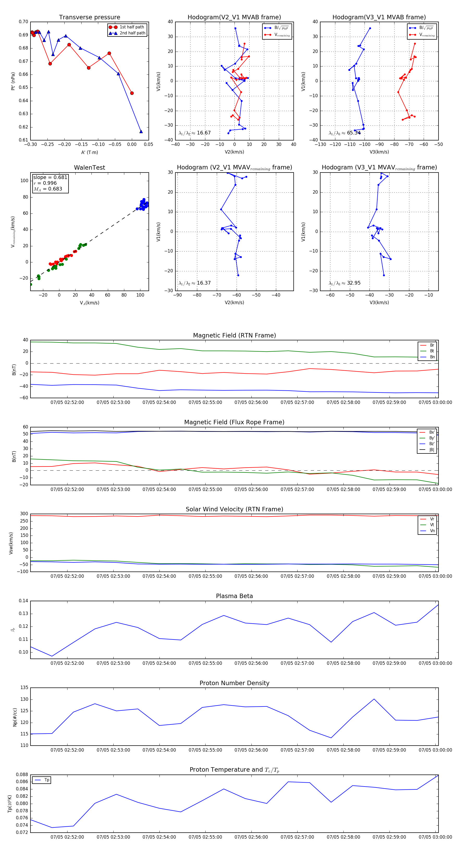
Flux Rope in 2024

Flux Rope Event 2024-07-05 02:51:12 ~ 2024-07-05 03:00:04 (533 seconds)


plot