HOME   LIST
‹–   –›

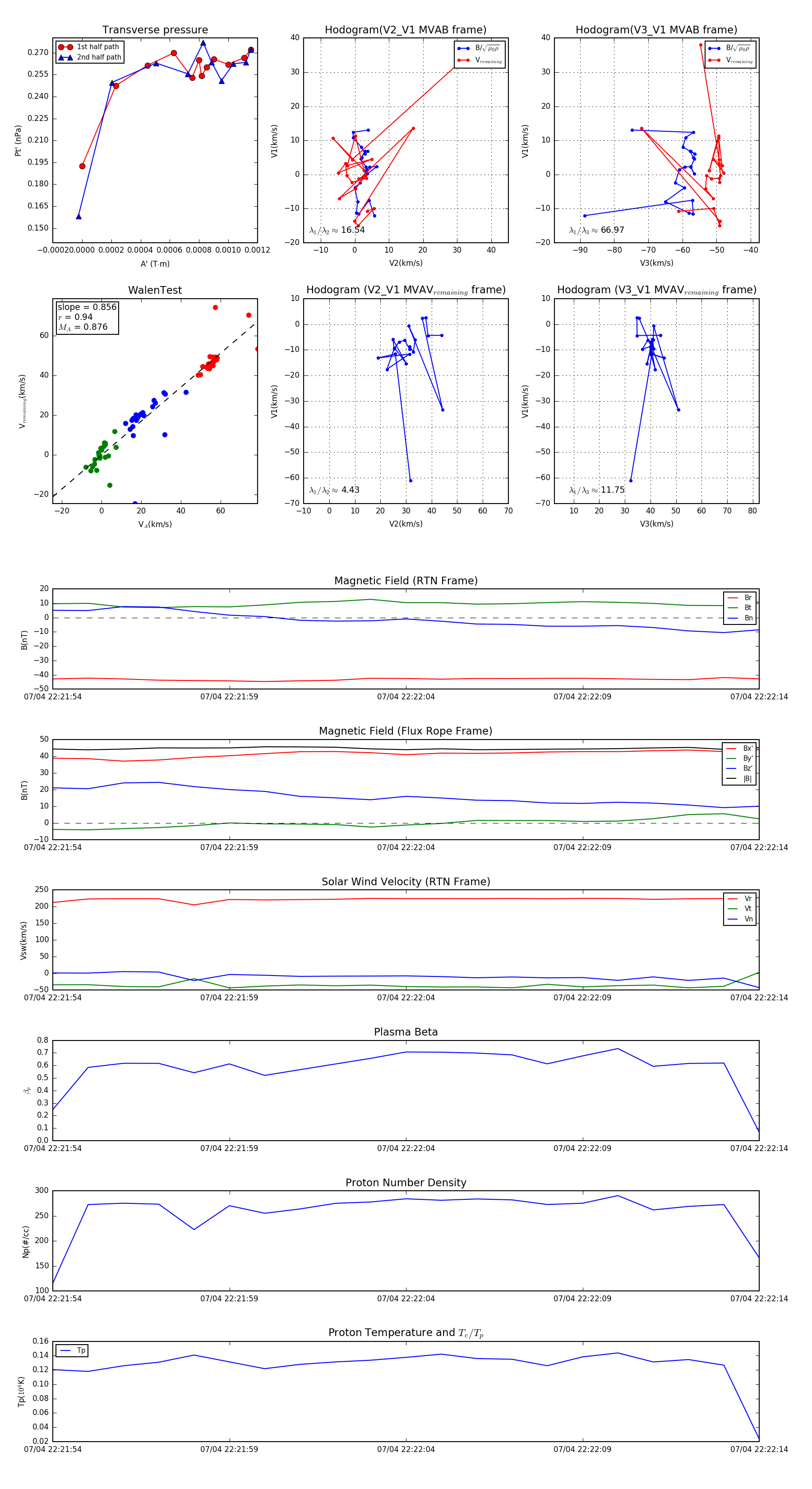
Flux Rope in 2024

Flux Rope Event 2024-07-04 22:21:54 ~ 2024-07-04 22:22:14 (21 seconds)


plot