HOME   LIST
‹–   –›

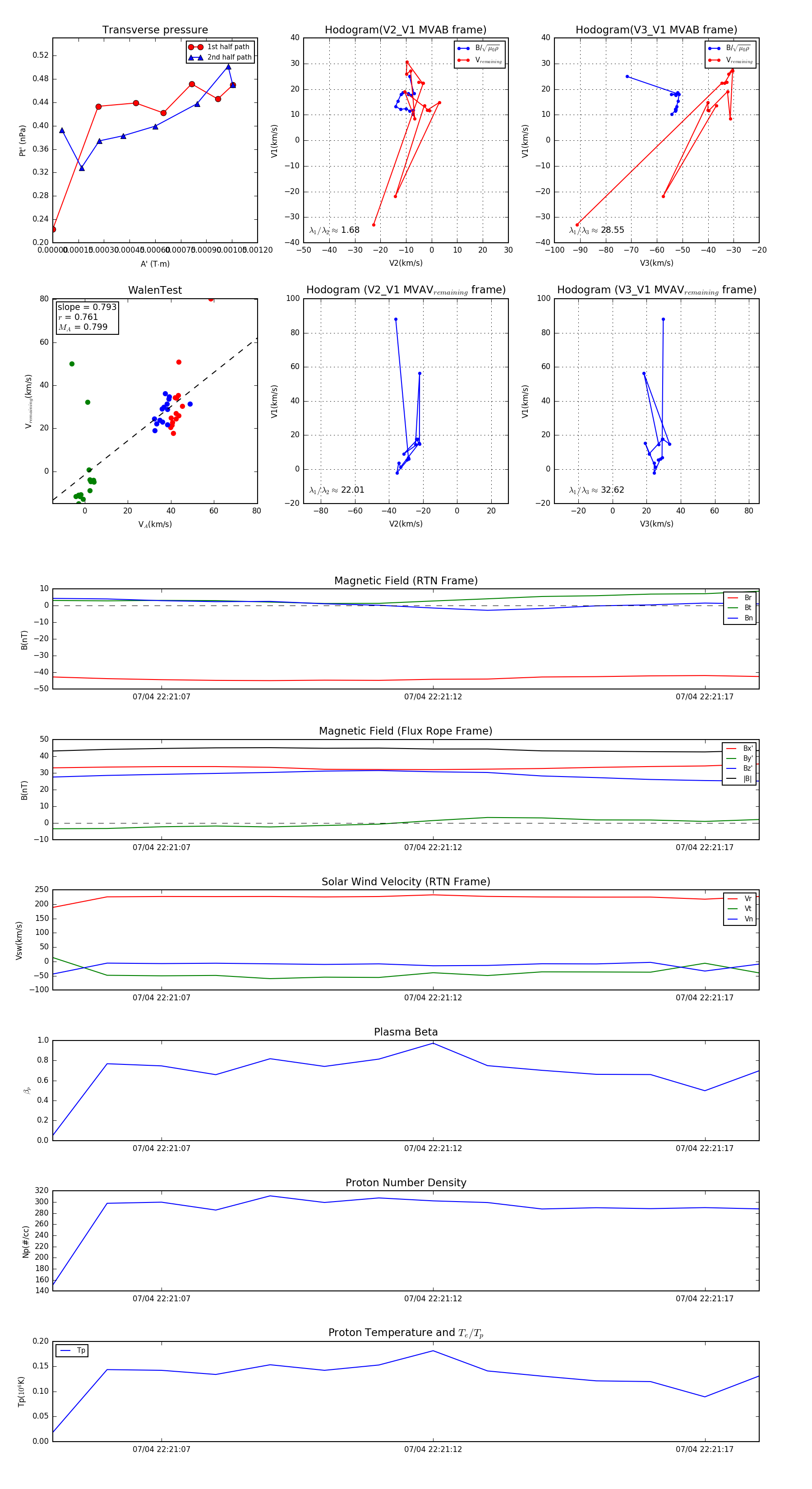
Flux Rope in 2024

Flux Rope Event 2024-07-04 22:21:05 ~ 2024-07-04 22:21:18 (14 seconds)


plot