HOME   LIST
‹–   –›

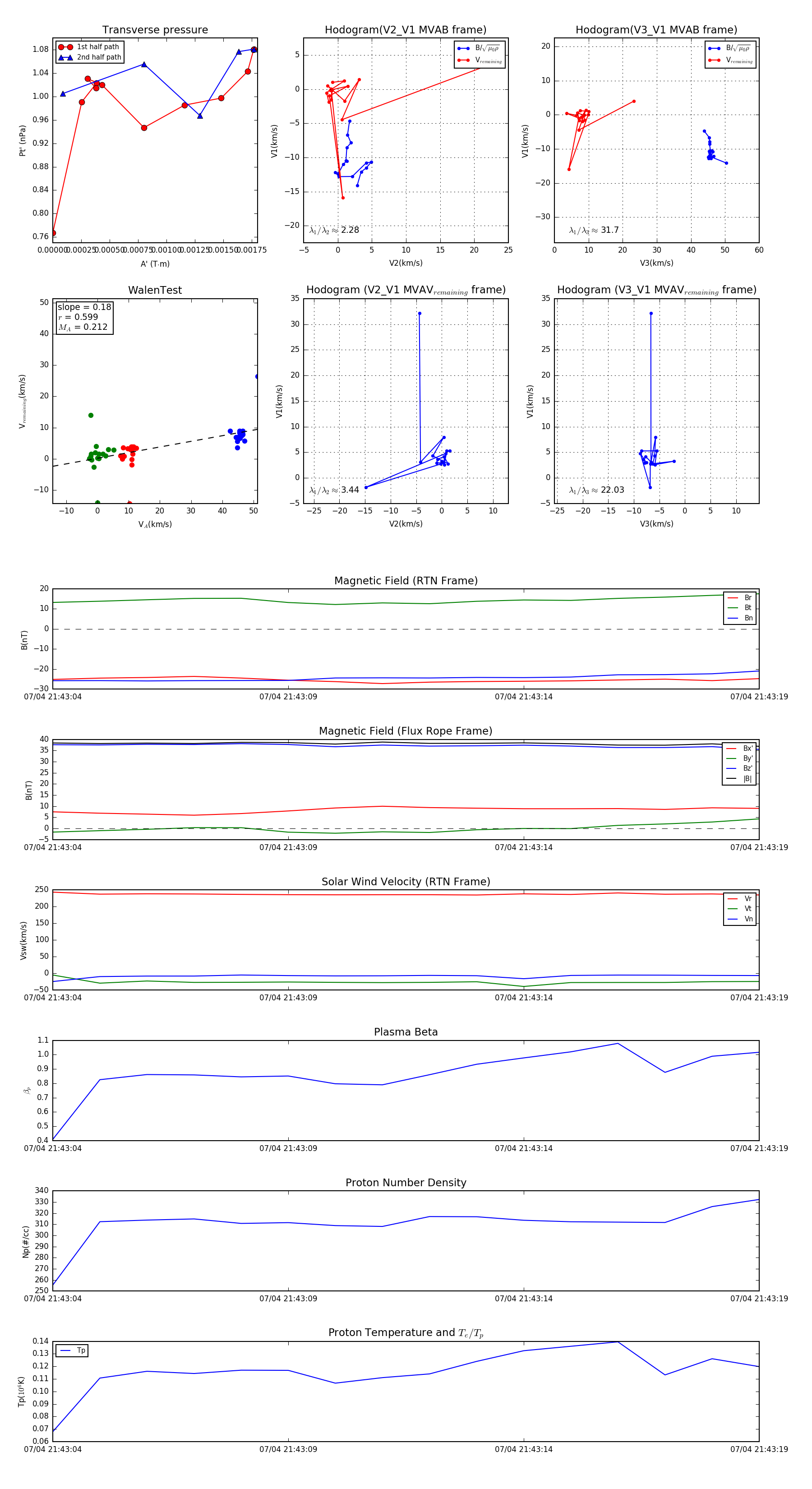
Flux Rope in 2024

Flux Rope Event 2024-07-04 21:43:04 ~ 2024-07-04 21:43:19 (16 seconds)


plot