HOME   LIST
‹–   –›

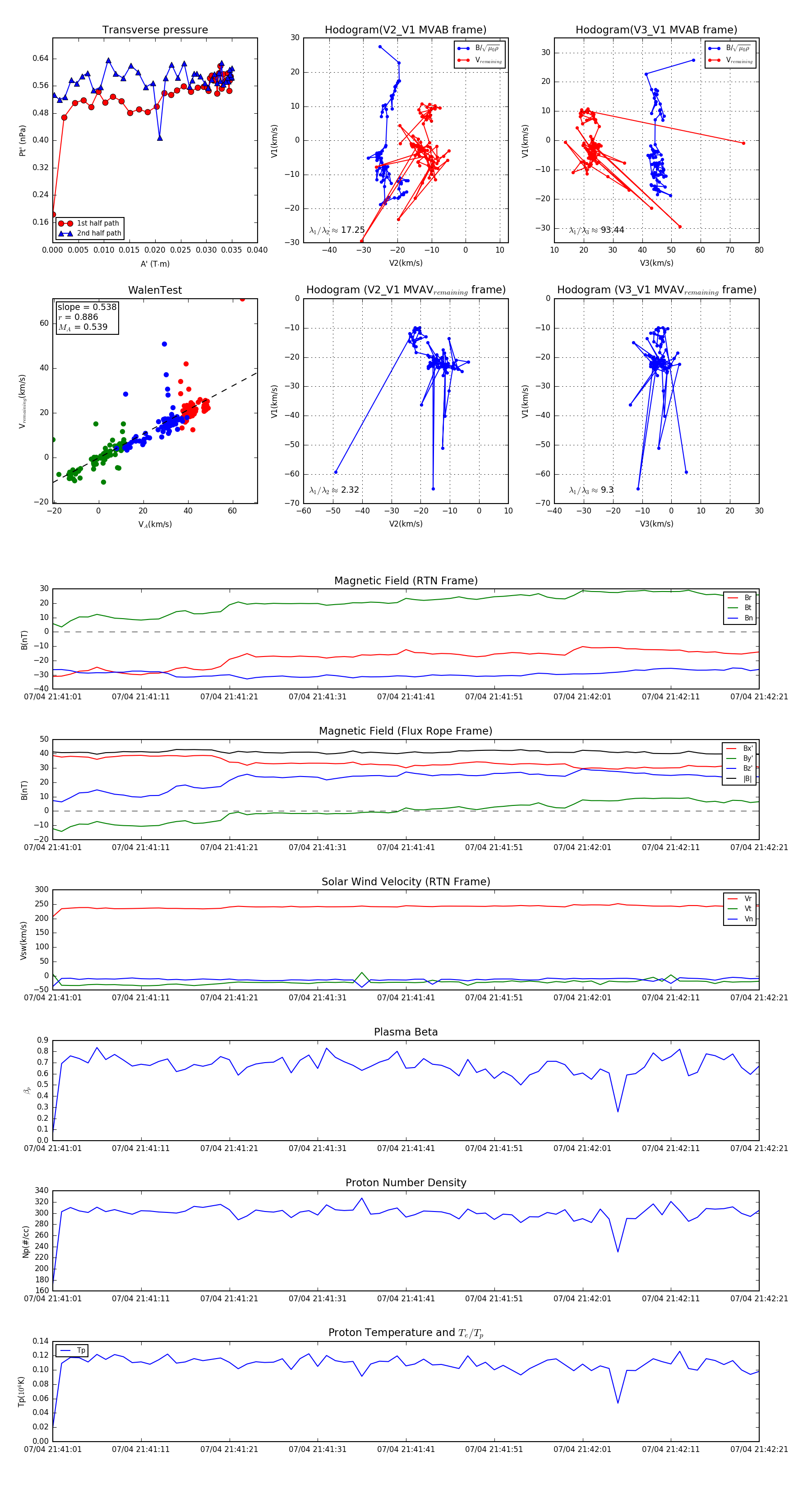
Flux Rope in 2024

Flux Rope Event 2024-07-04 21:41:01 ~ 2024-07-04 21:42:21 (81 seconds)


plot