HOME   LIST
‹–   –›

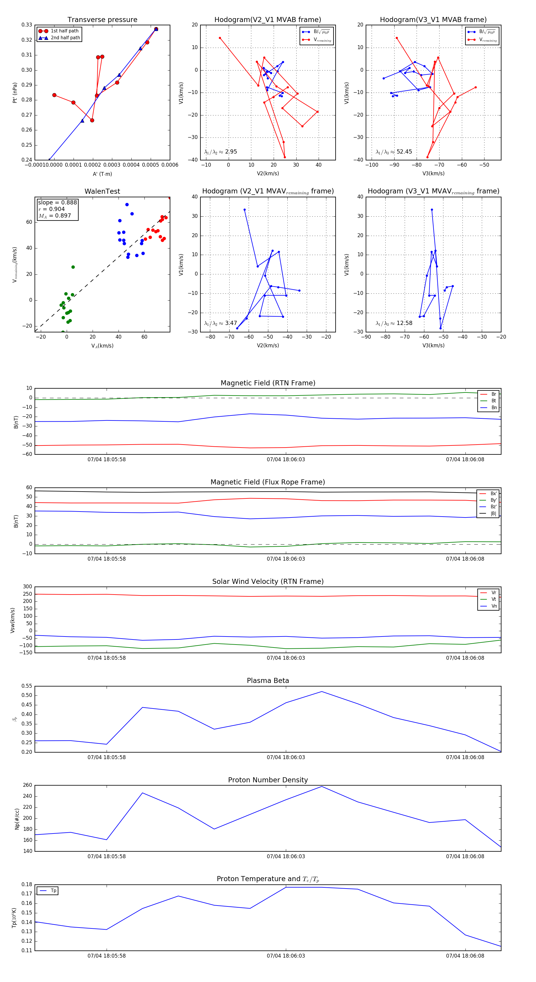
Flux Rope in 2024

Flux Rope Event 2024-07-04 18:05:56 ~ 2024-07-04 18:06:09 (14 seconds)


plot