HOME   LIST
‹–   –›

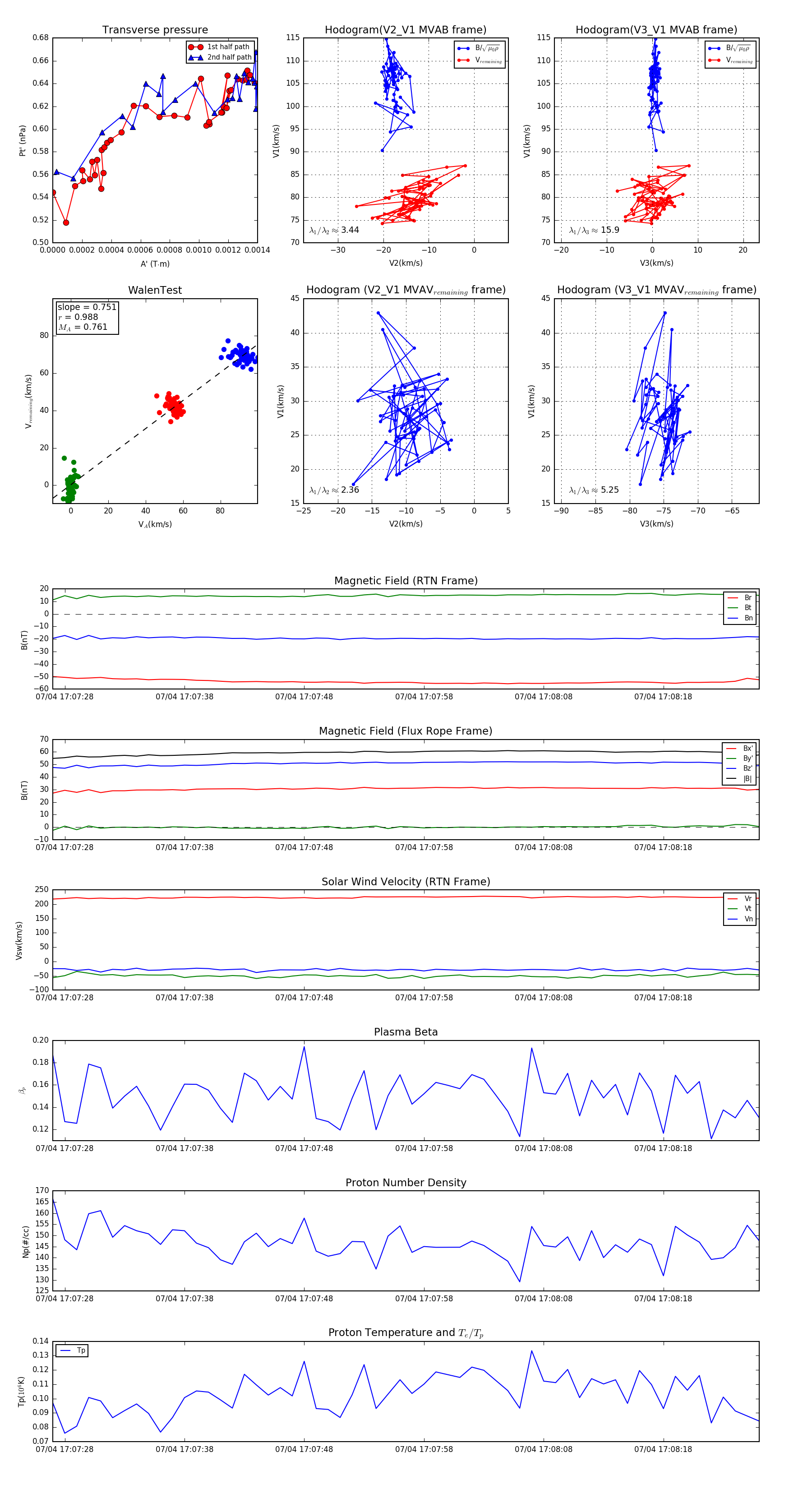
Flux Rope in 2024

Flux Rope Event 2024-07-04 17:07:27 ~ 2024-07-04 17:08:26 (60 seconds)


plot