HOME   LIST
‹–   –›

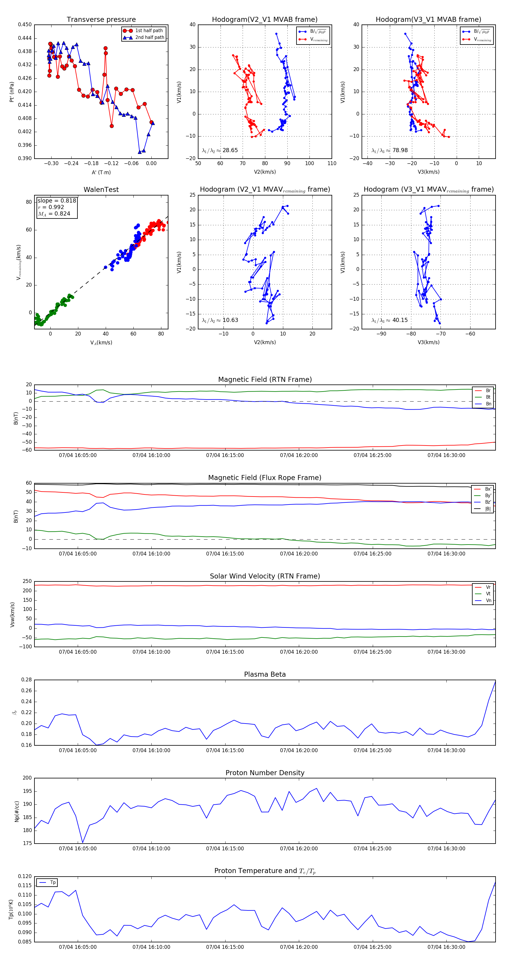
Flux Rope in 2024

Flux Rope Event 2024-07-04 16:02:04 ~ 2024-07-04 16:33:20 (1877 seconds)


plot