HOME   LIST
‹–   –›

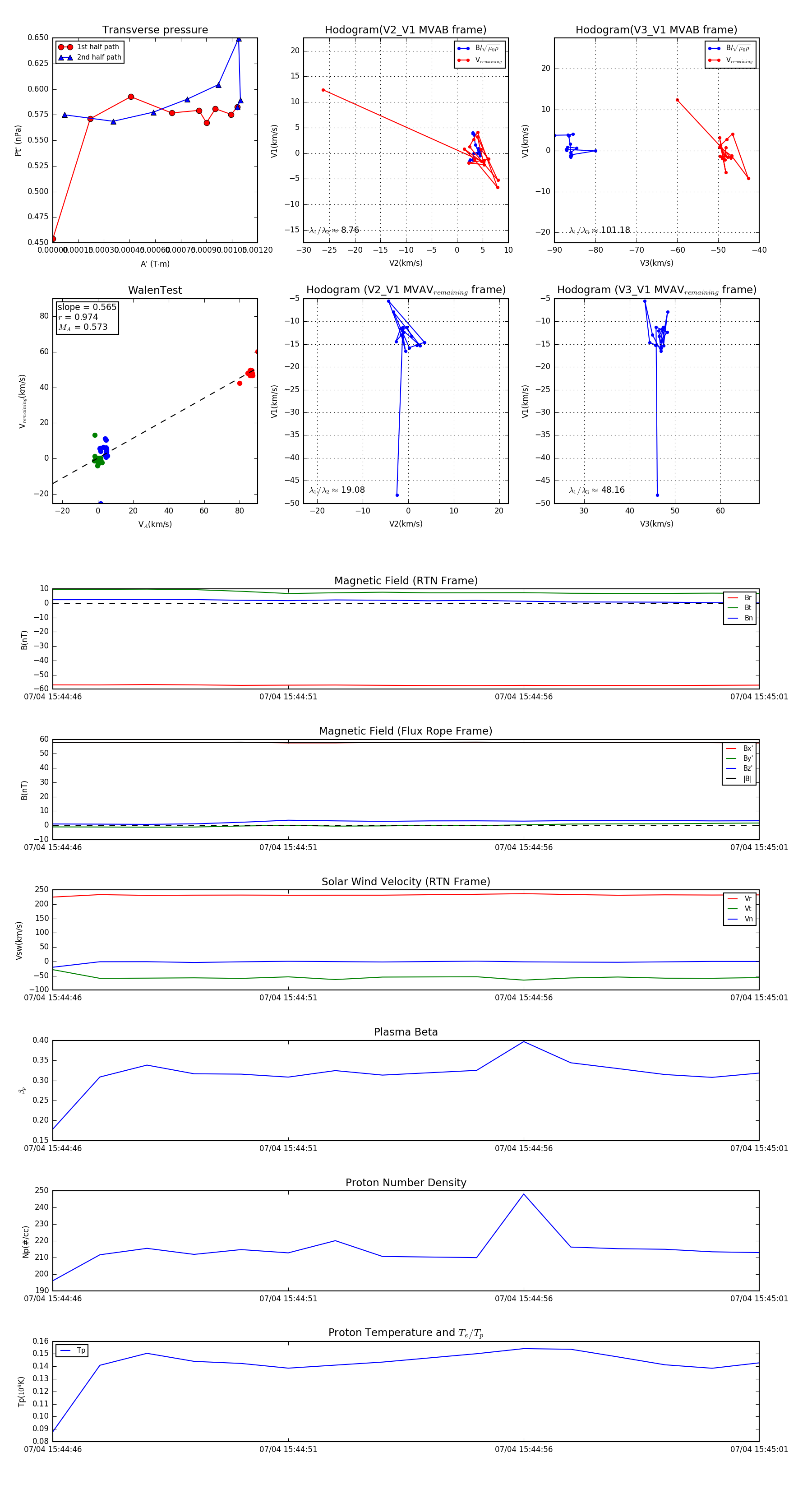
Flux Rope in 2024

Flux Rope Event 2024-07-04 15:44:46 ~ 2024-07-04 15:45:01 (16 seconds)


plot