HOME   LIST
‹–   –›

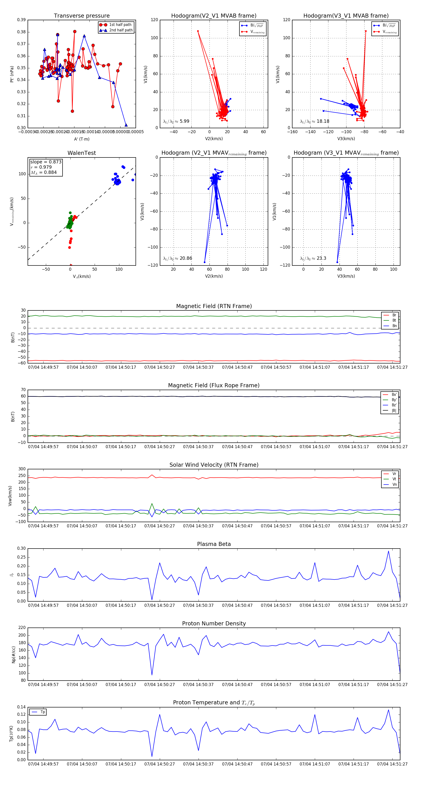
Flux Rope in 2024

Flux Rope Event 2024-07-04 14:49:53 ~ 2024-07-04 14:51:29 (97 seconds)


plot