HOME   LIST
‹–   –›

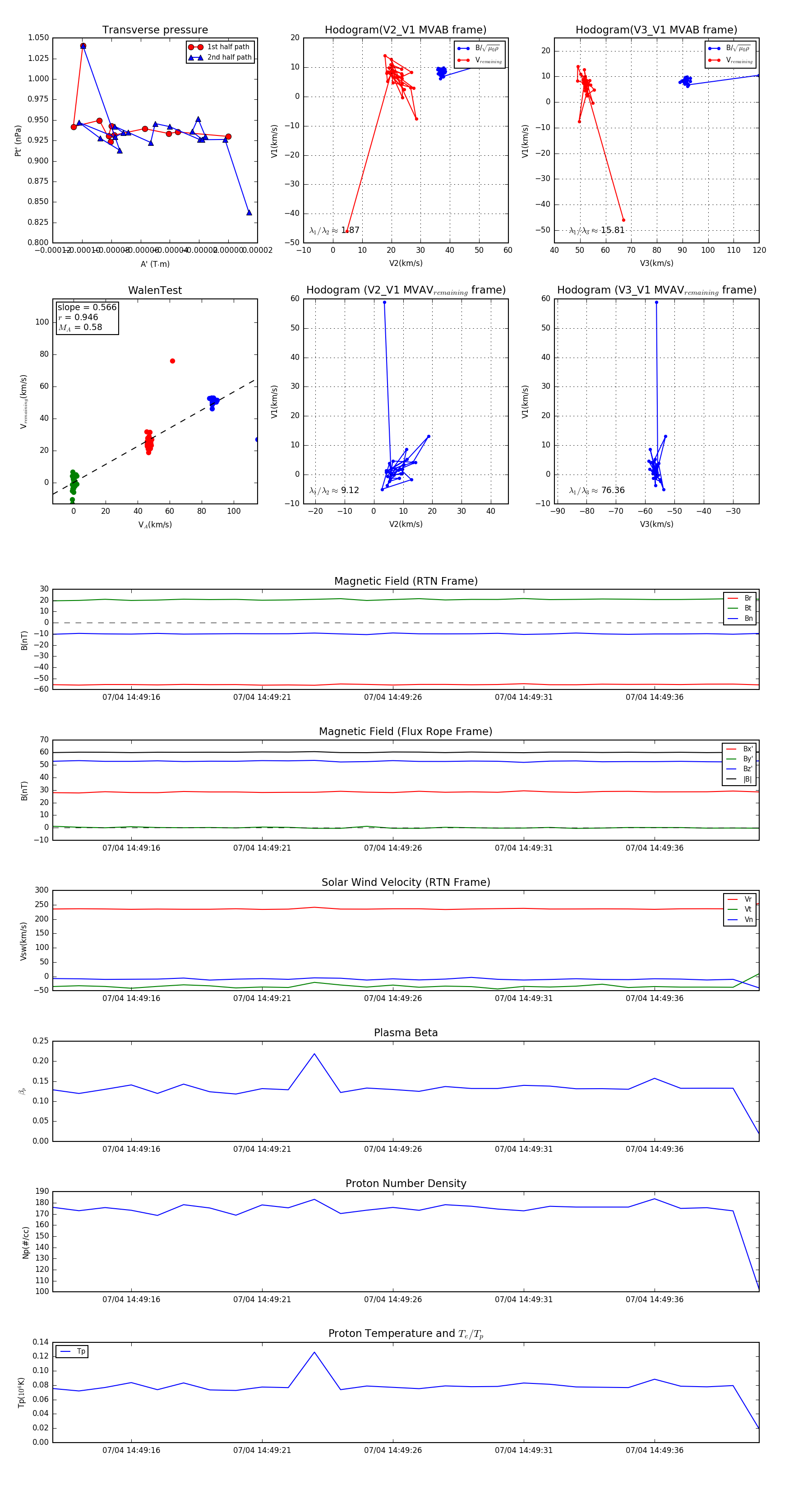
Flux Rope in 2024

Flux Rope Event 2024-07-04 14:49:13 ~ 2024-07-04 14:49:40 (28 seconds)


plot