HOME   LIST
‹–   –›

Flux Rope in 2024

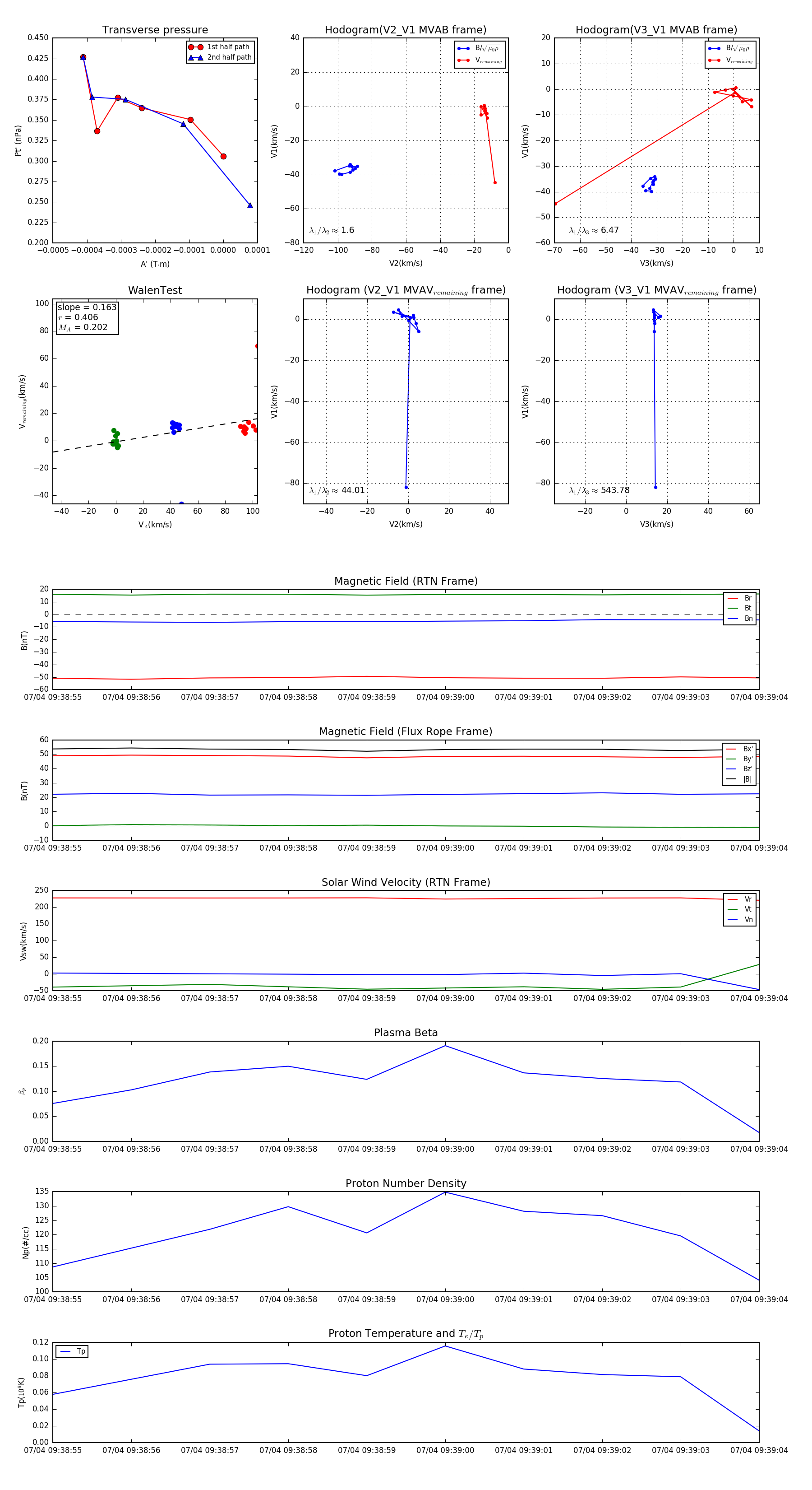
Flux Rope Event 2024-07-04 09:38:55 ~ 2024-07-04 09:39:04 (10 seconds)


plot