HOME   LIST
‹–   –›

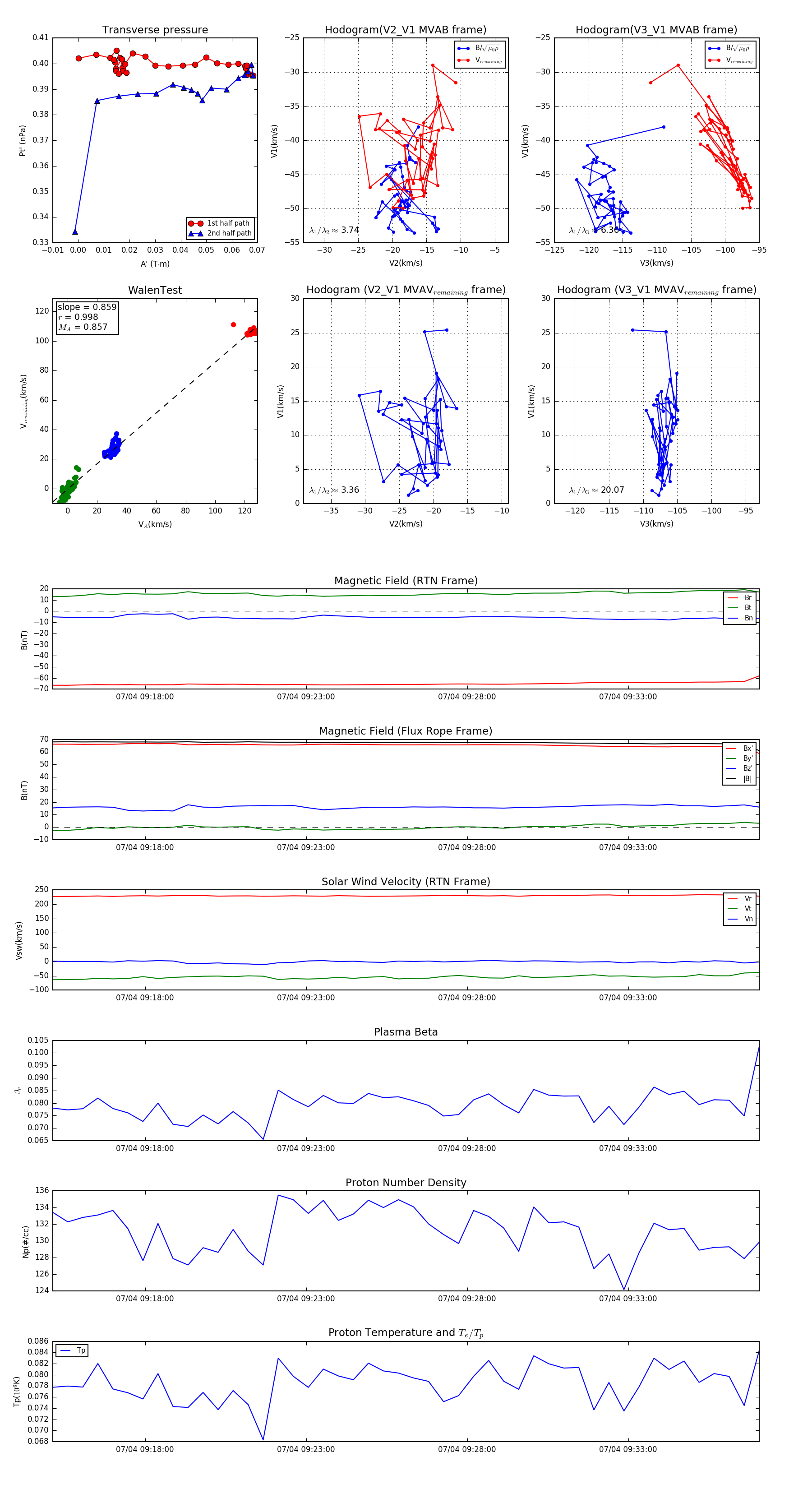
Flux Rope in 2024

Flux Rope Event 2024-07-04 09:15:08 ~ 2024-07-04 09:37:04 (1317 seconds)


plot