HOME   LIST
‹–   –›

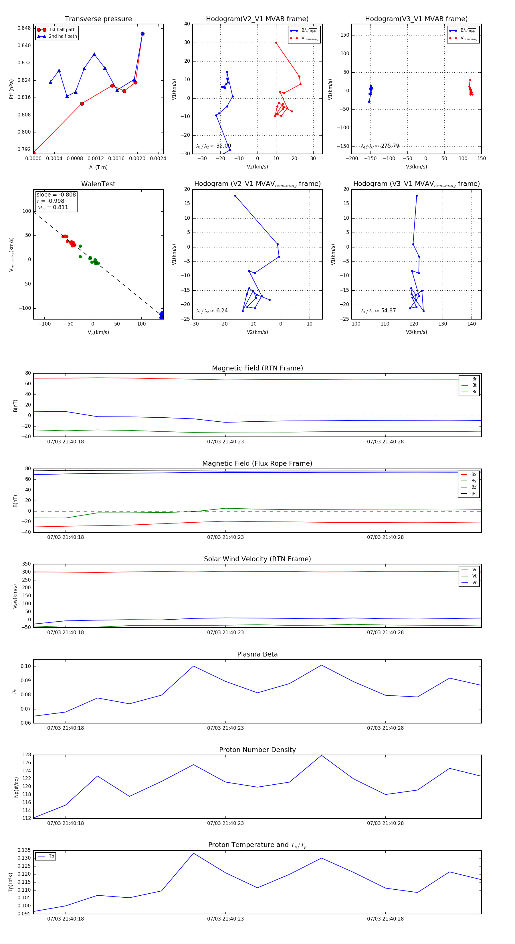
Flux Rope in 2024

Flux Rope Event 2024-07-03 21:40:17 ~ 2024-07-03 21:40:31 (15 seconds)


plot