HOME   LIST
‹–   –›

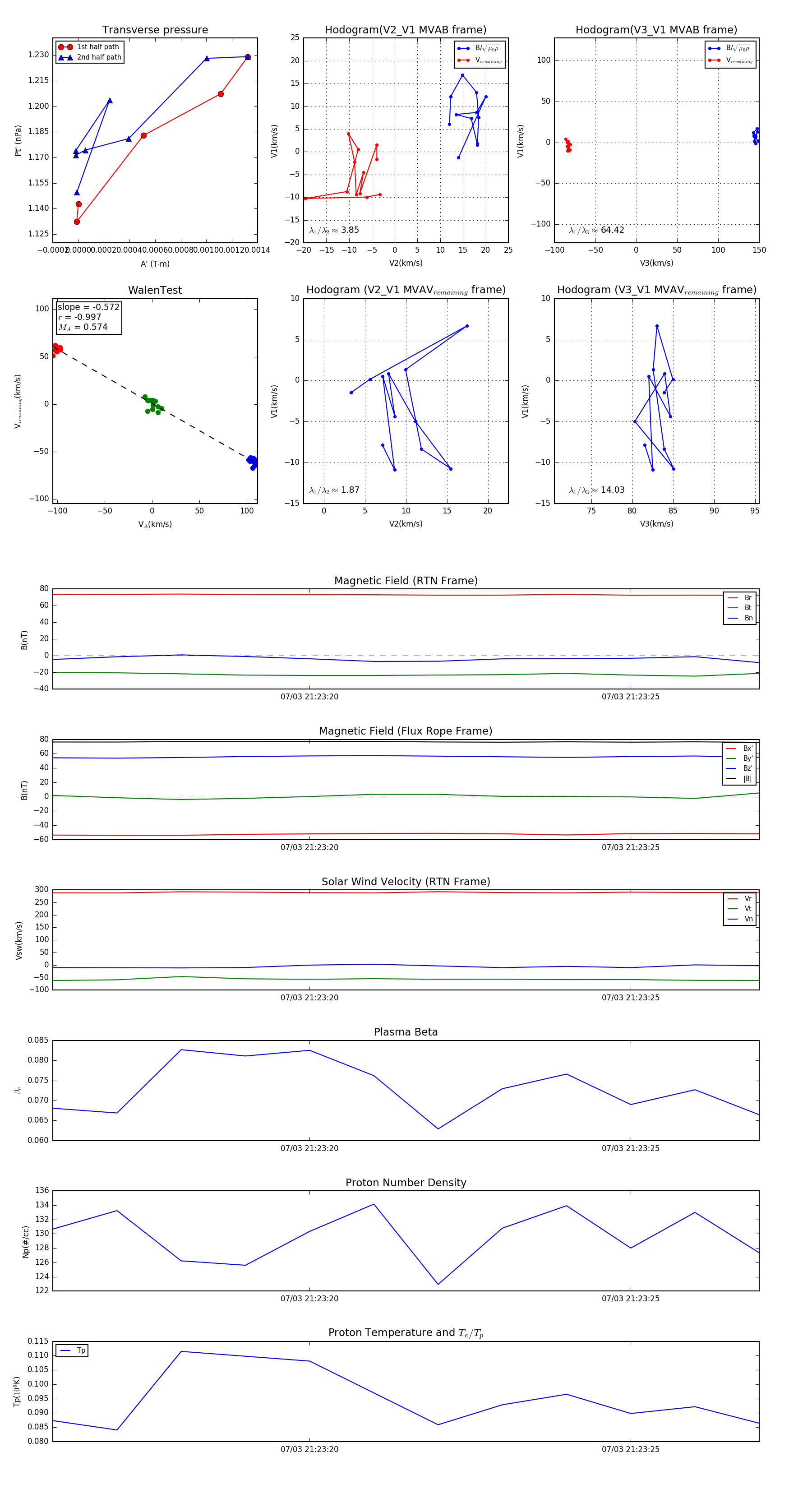
Flux Rope in 2024

Flux Rope Event 2024-07-03 21:23:16 ~ 2024-07-03 21:23:27 (12 seconds)


plot