HOME   LIST
‹–   –›

Flux Rope in 2024

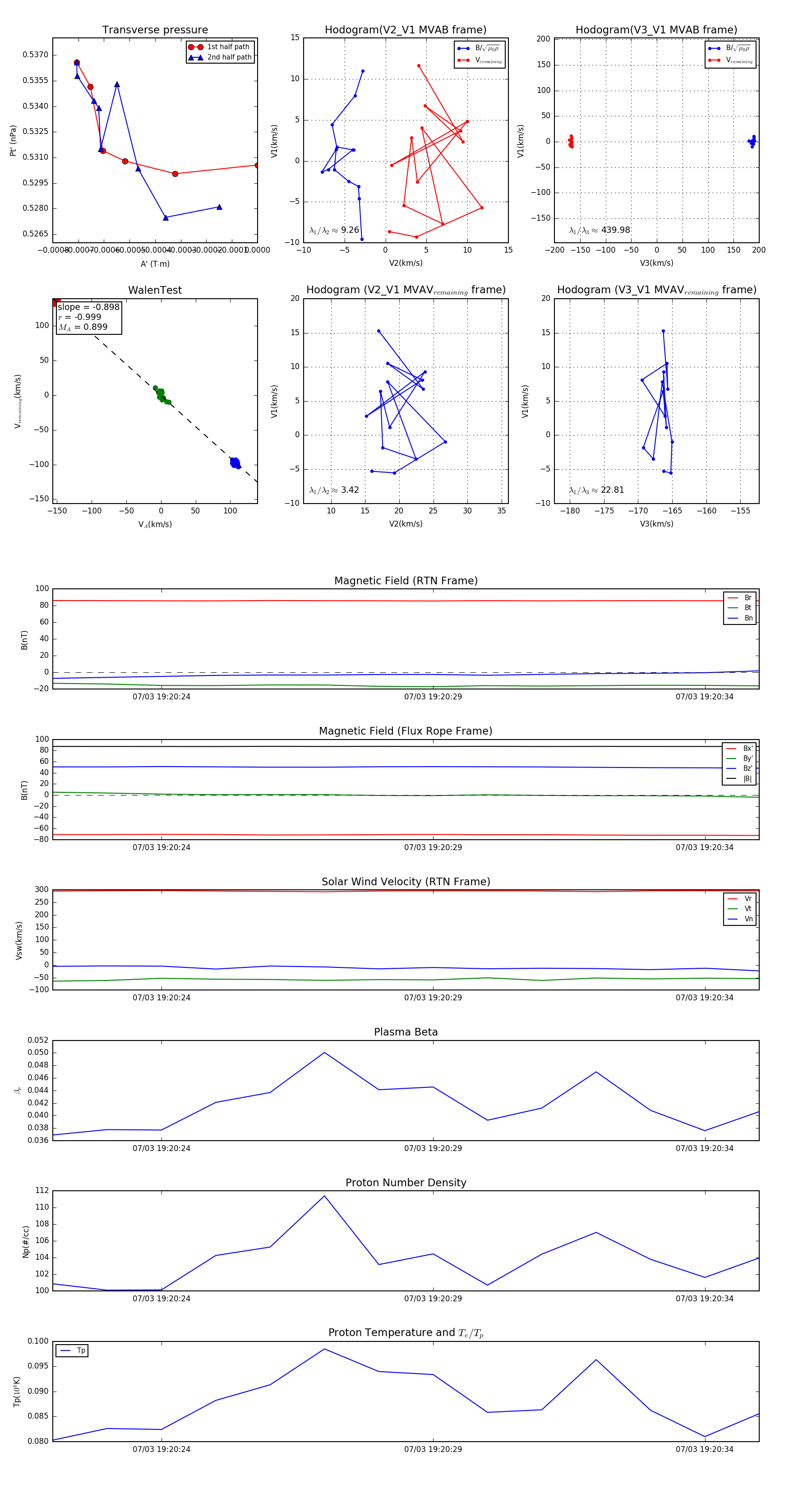
Flux Rope Event 2024-07-03 19:20:22 ~ 2024-07-03 19:20:35 (14 seconds)


plot