HOME   LIST
‹–   –›

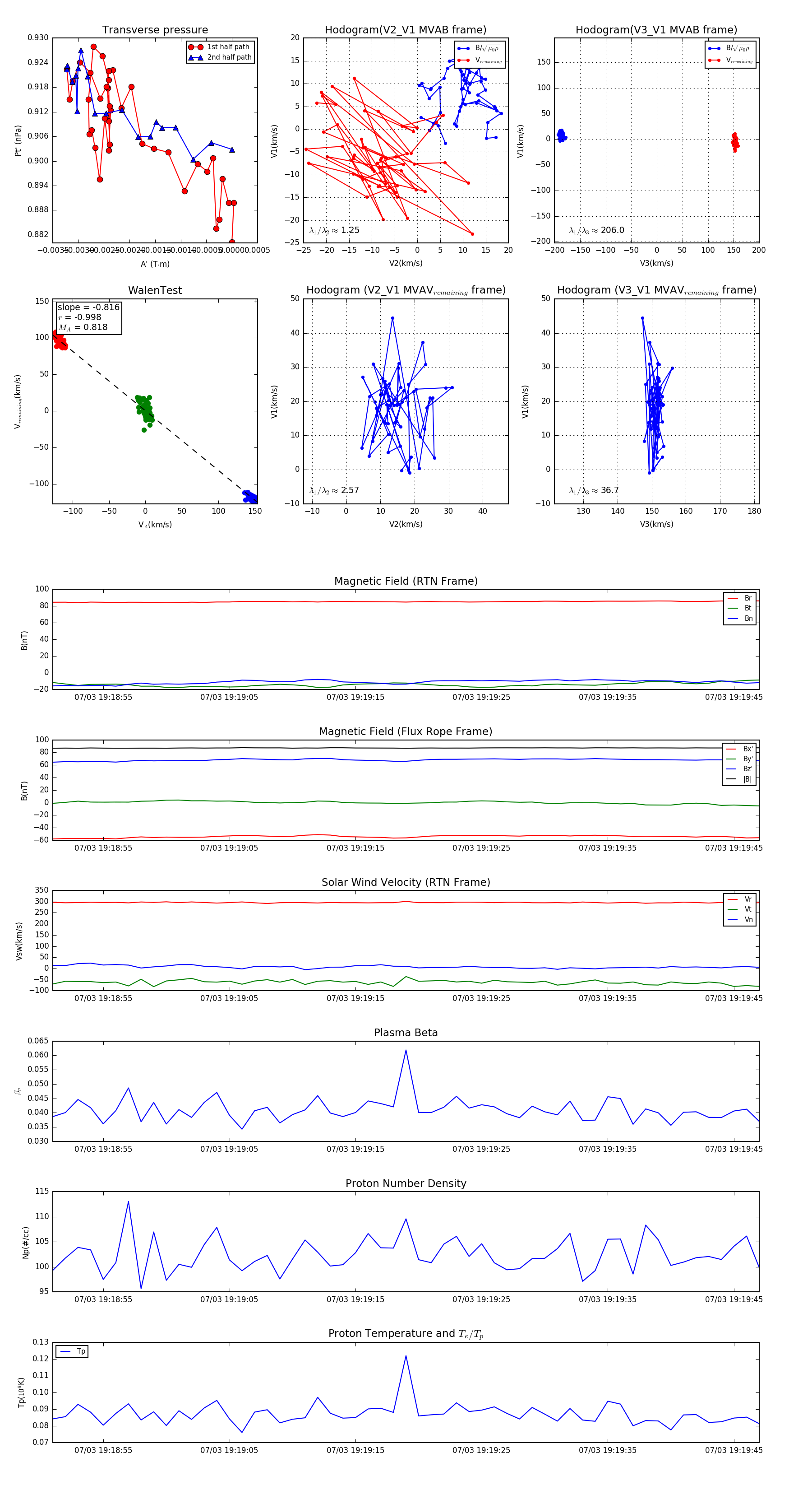
Flux Rope in 2024

Flux Rope Event 2024-07-03 19:18:51 ~ 2024-07-03 19:19:47 (57 seconds)


plot