HOME   LIST
‹–   –›

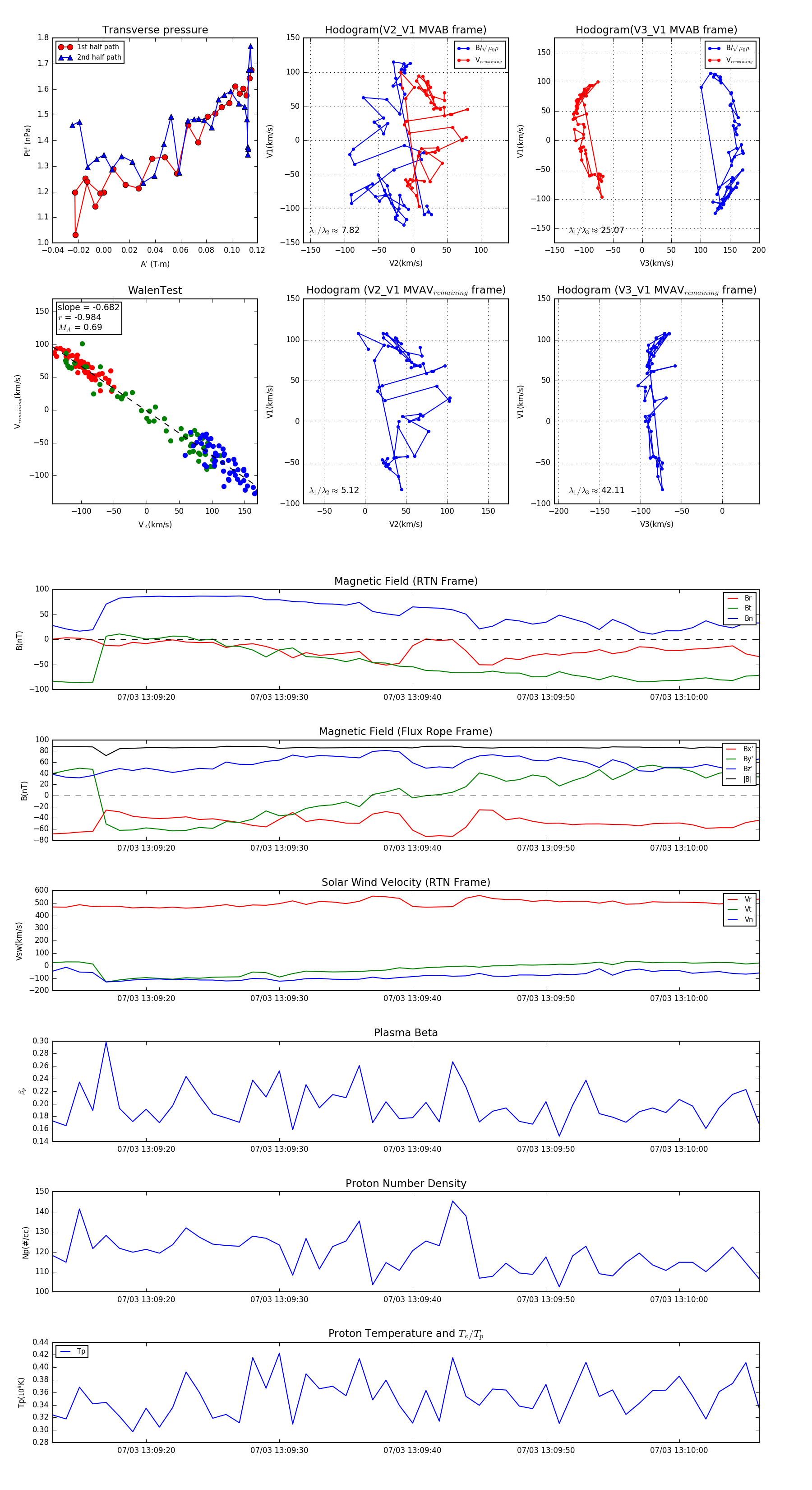
Flux Rope in 2024

Flux Rope Event 2024-07-03 13:09:13 ~ 2024-07-03 13:10:06 (54 seconds)


plot