HOME   LIST
‹–   –›

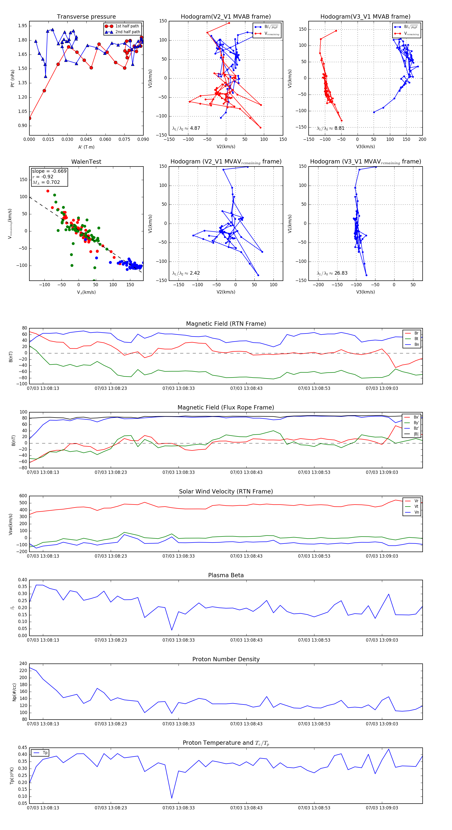
Flux Rope in 2024

Flux Rope Event 2024-07-03 13:08:11 ~ 2024-07-03 13:09:09 (59 seconds)


plot