HOME   LIST
‹–   –›

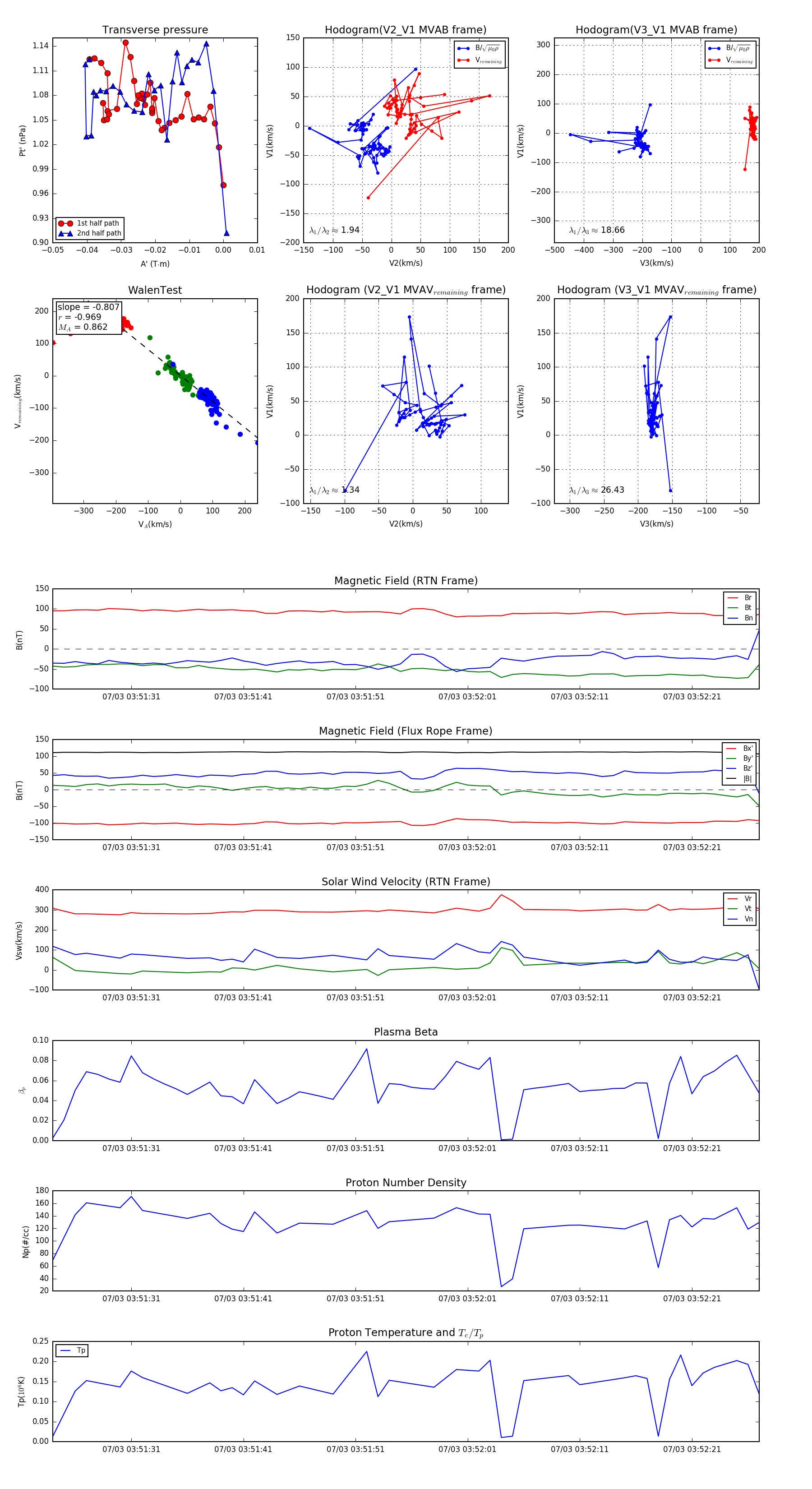
Flux Rope in 2024

Flux Rope Event 2024-07-03 03:51:24 ~ 2024-07-03 03:52:27 (64 seconds)


plot