HOME   LIST
‹–   –›

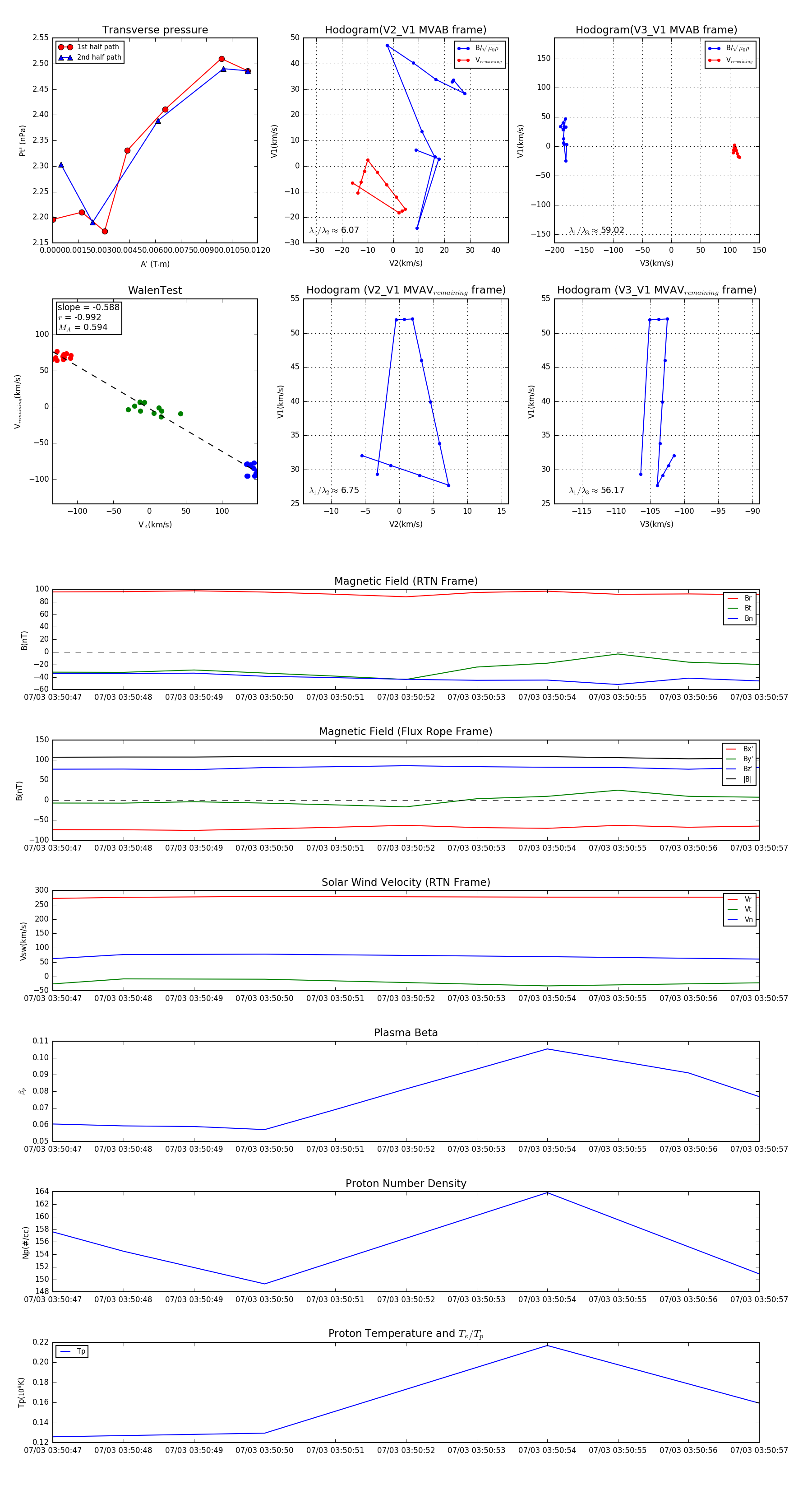
Flux Rope in 2024

Flux Rope Event 2024-07-03 03:50:47 ~ 2024-07-03 03:50:57 (11 seconds)


plot