HOME   LIST
‹–   –›

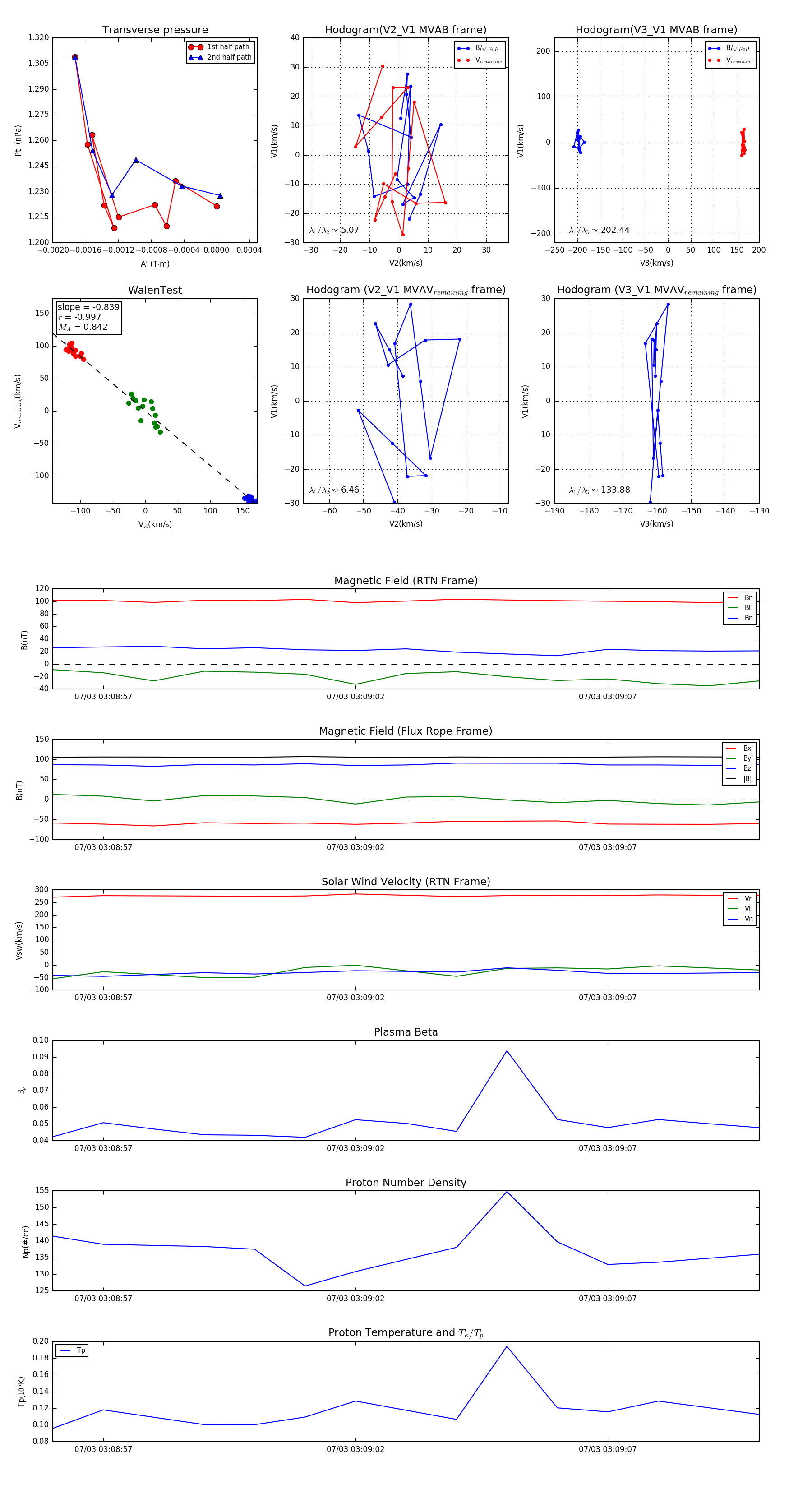
Flux Rope in 2024

Flux Rope Event 2024-07-03 03:08:56 ~ 2024-07-03 03:09:10 (15 seconds)


plot