HOME   LIST
‹–   –›

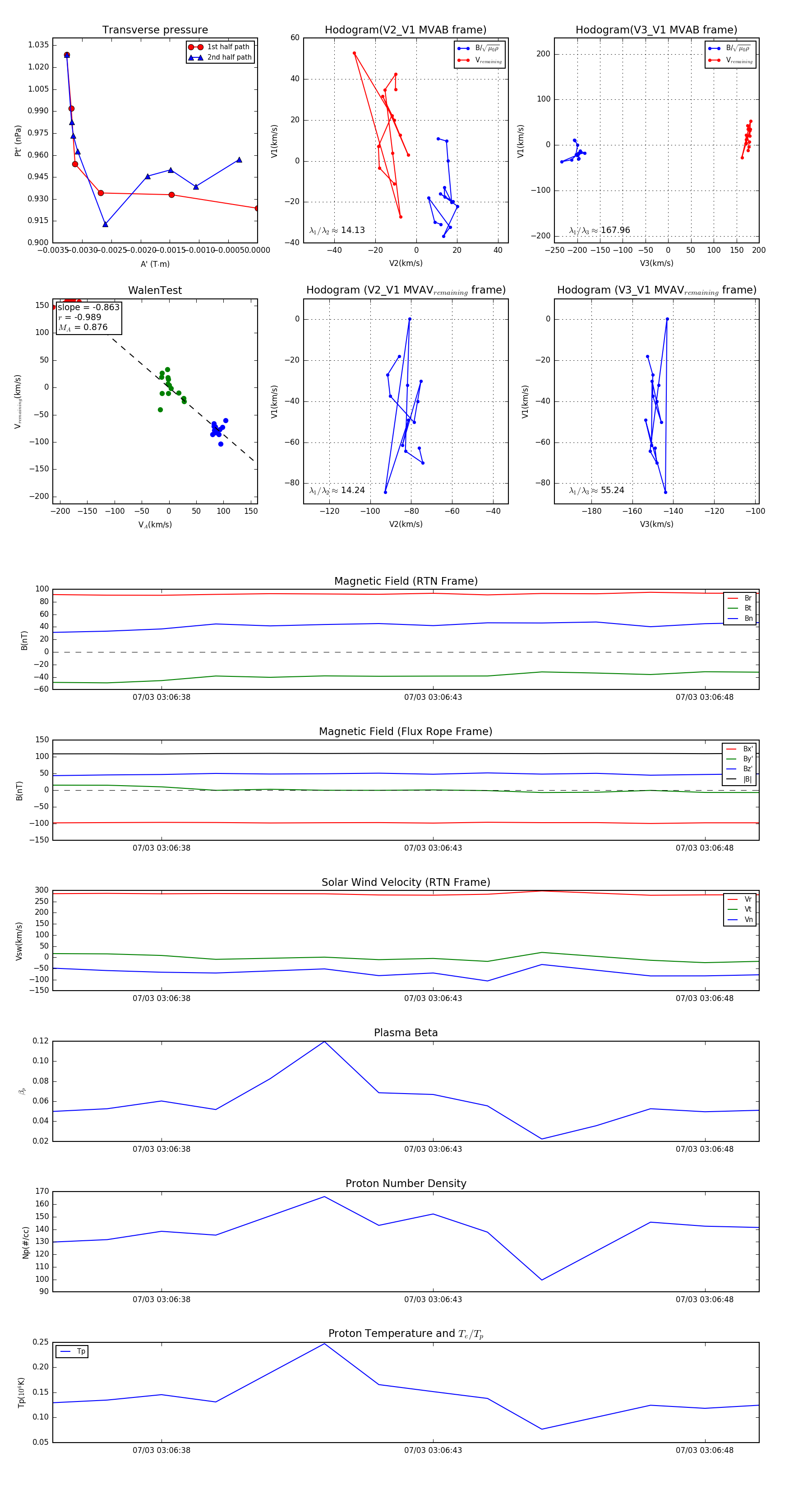
Flux Rope in 2024

Flux Rope Event 2024-07-03 03:06:36 ~ 2024-07-03 03:06:49 (14 seconds)


plot