HOME   LIST
‹–   –›

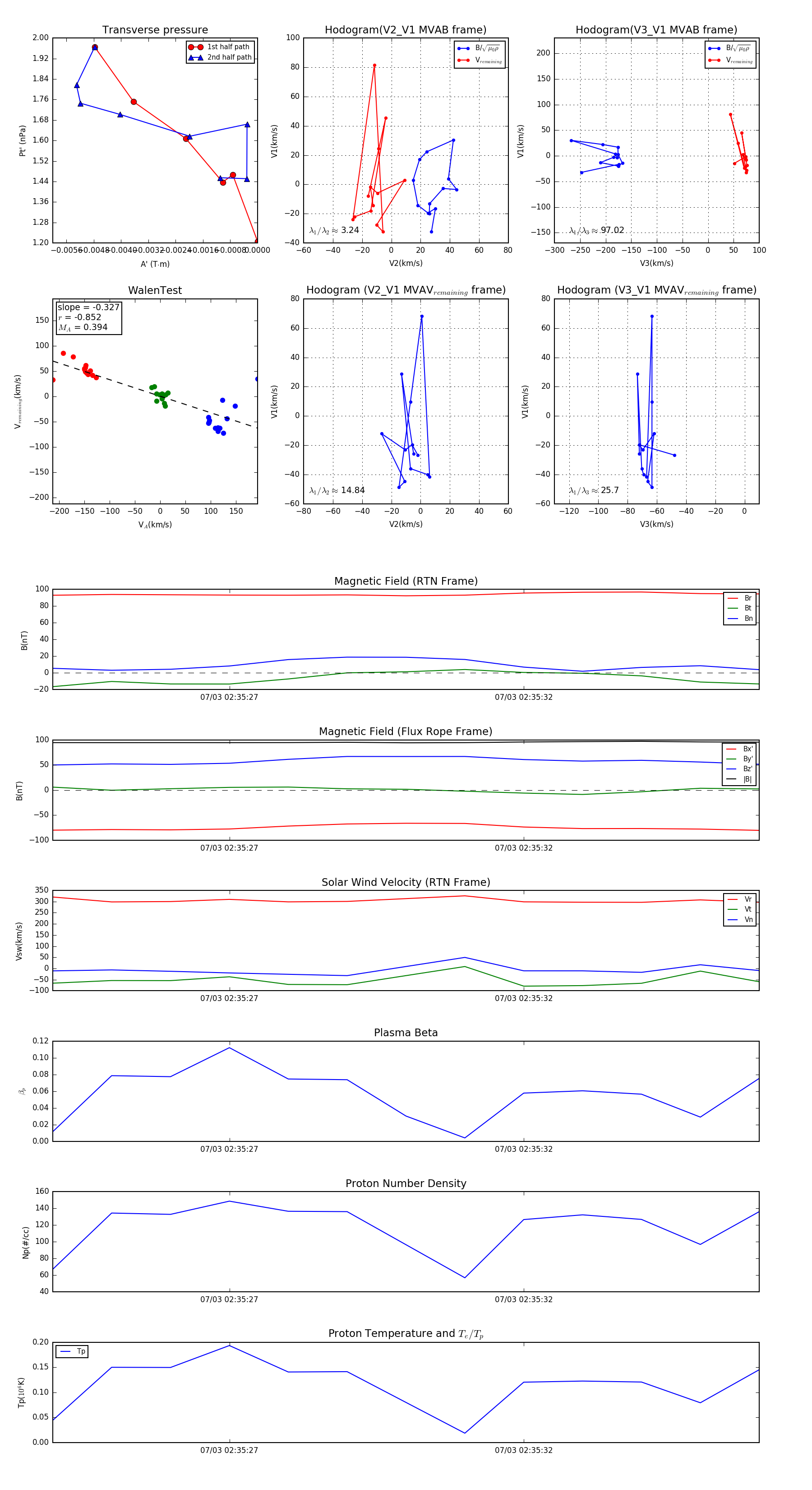
Flux Rope in 2024

Flux Rope Event 2024-07-03 02:35:24 ~ 2024-07-03 02:35:36 (13 seconds)


plot