HOME   LIST
‹–   –›

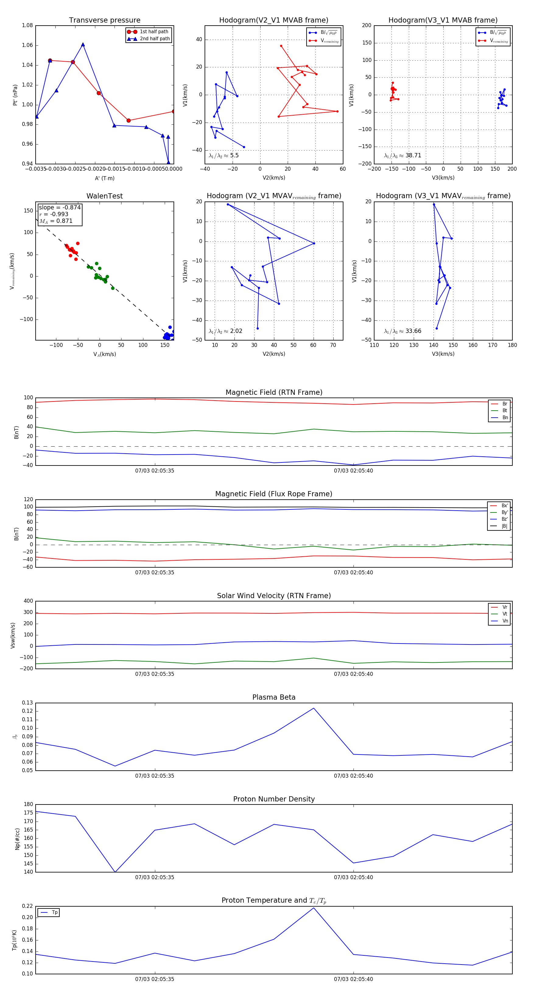
Flux Rope in 2024

Flux Rope Event 2024-07-03 02:05:32 ~ 2024-07-03 02:05:44 (13 seconds)


plot