HOME   LIST
‹–   –›

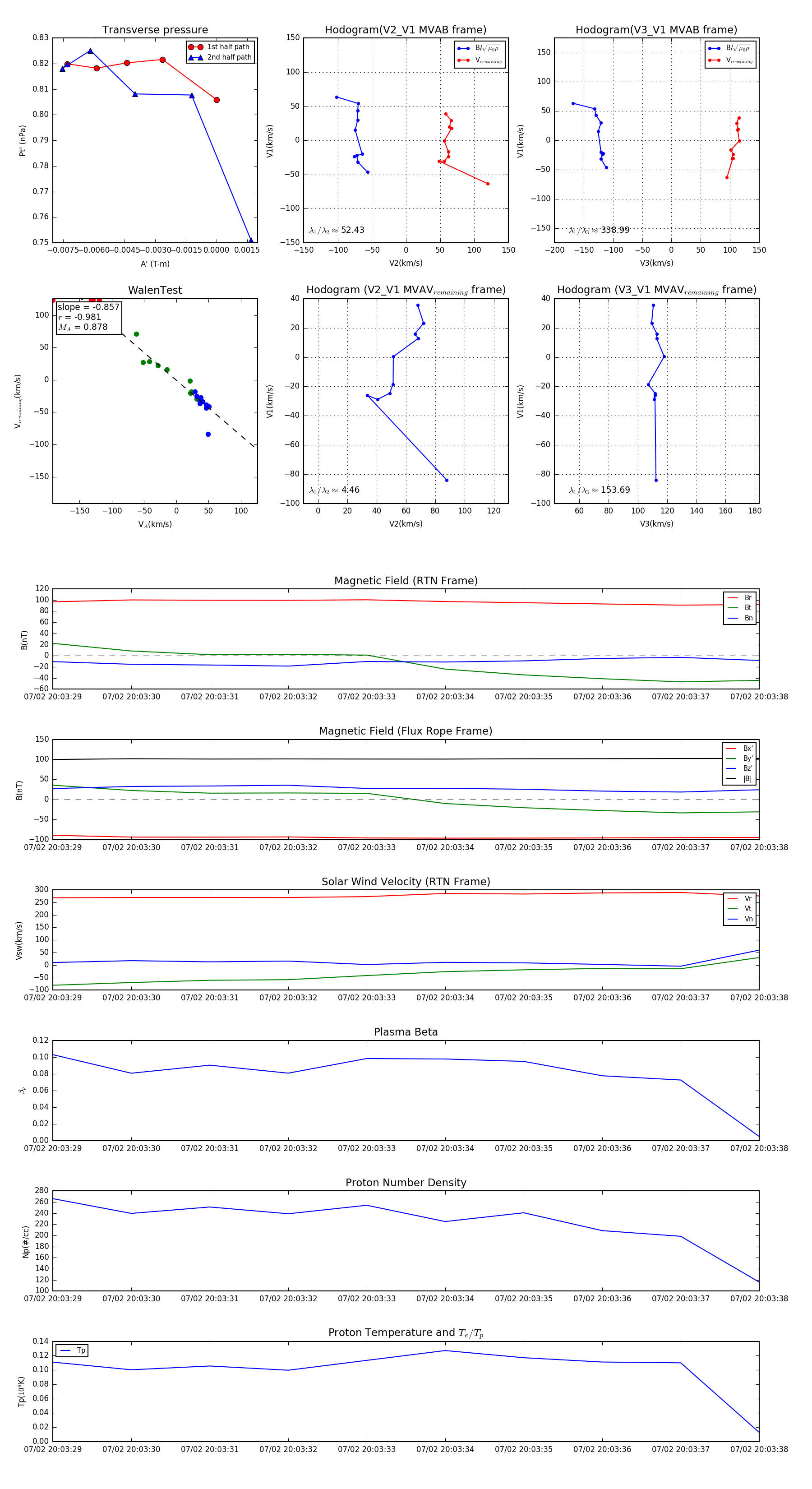
Flux Rope in 2024

Flux Rope Event 2024-07-02 20:03:29 ~ 2024-07-02 20:03:38 (10 seconds)


plot