HOME   LIST
‹–   –›

Flux Rope in 2024

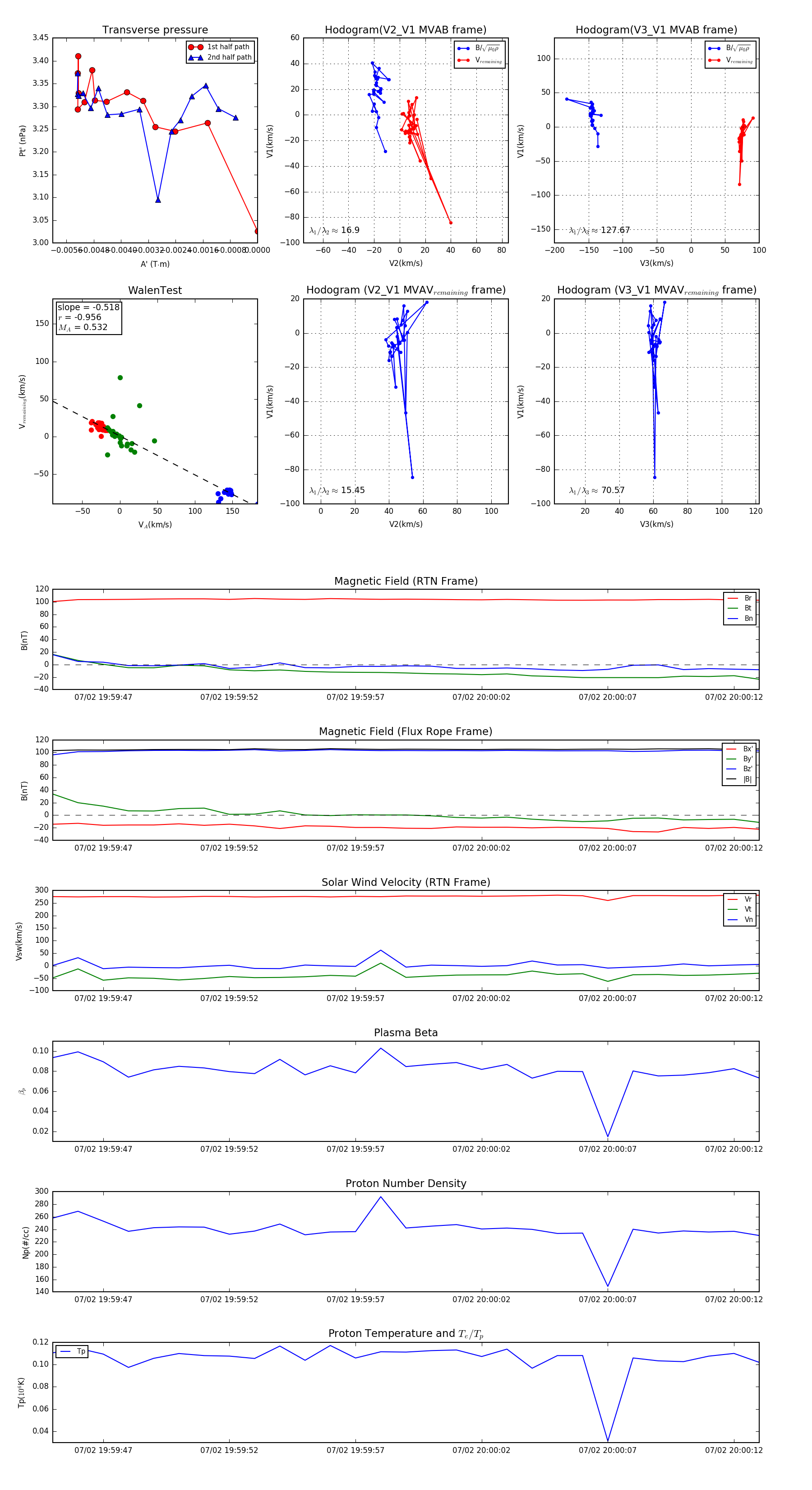
Flux Rope Event 2024-07-02 19:59:45 ~ 2024-07-02 20:00:13 (29 seconds)


plot