HOME   LIST
‹–   –›

Flux Rope in 2024

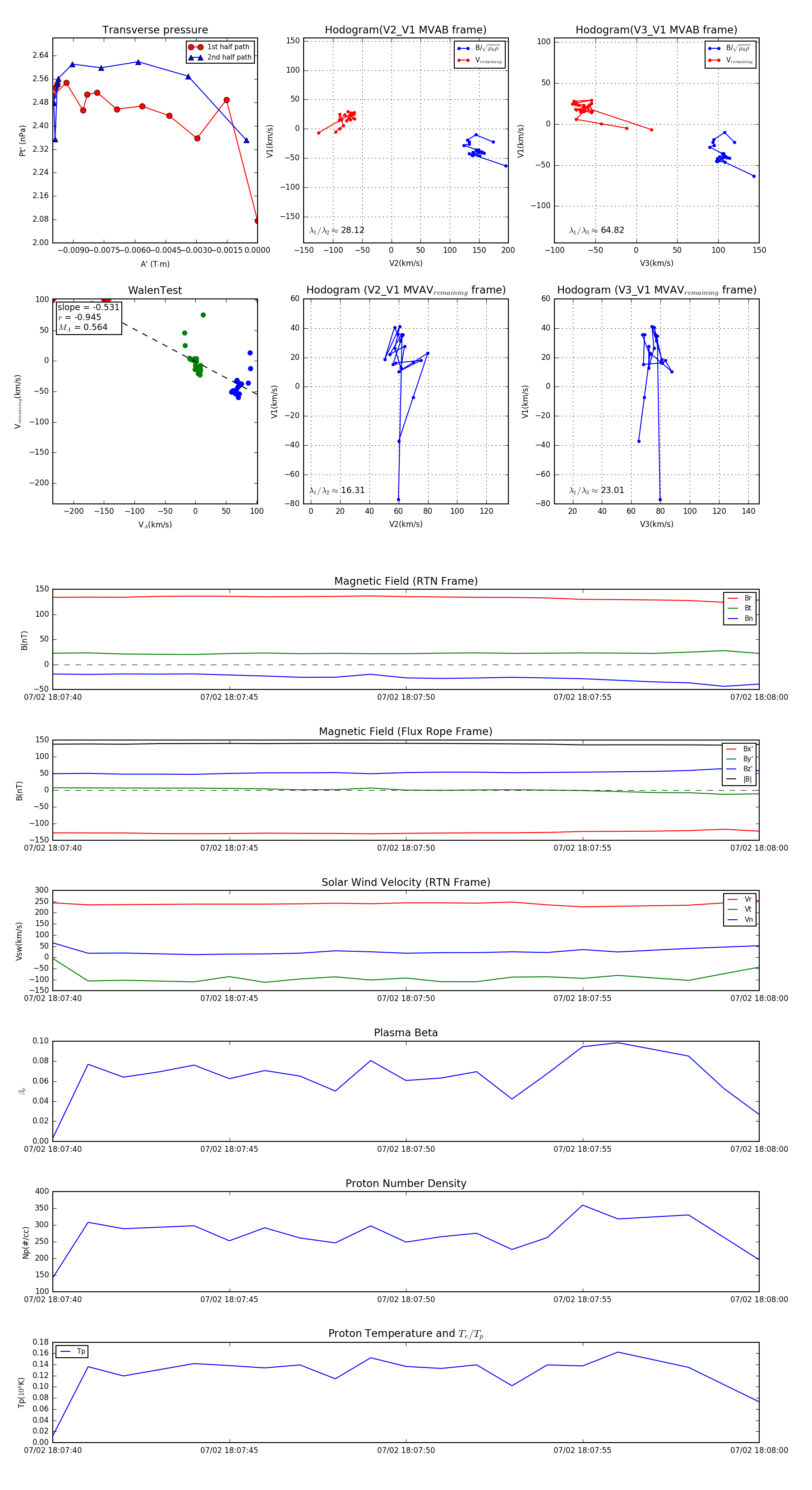
Flux Rope Event 2024-07-02 18:07:40 ~ 2024-07-02 18:08:00 (21 seconds)


plot