HOME   LIST
‹–   –›

Flux Rope in 2024

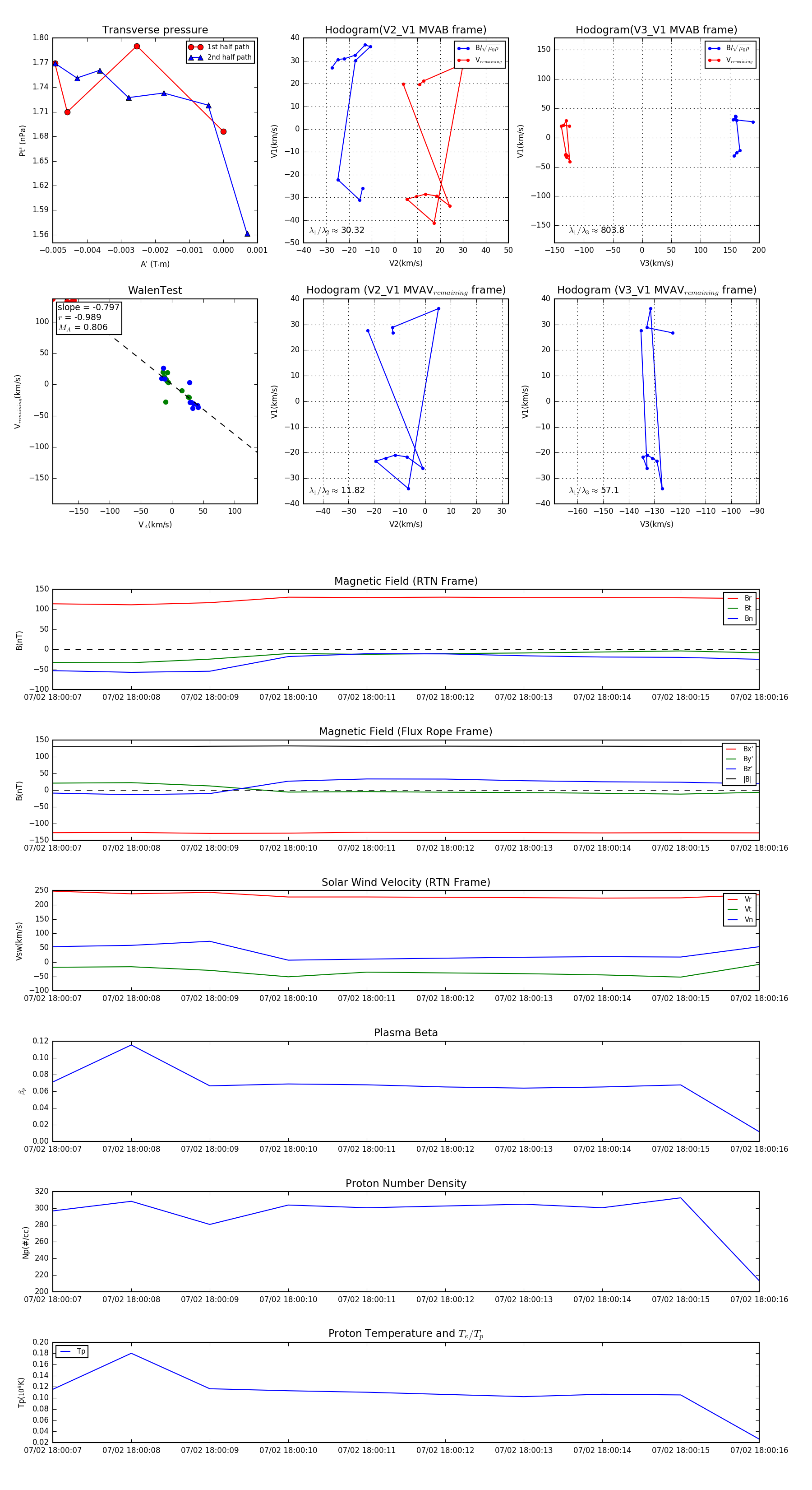
Flux Rope Event 2024-07-02 18:00:07 ~ 2024-07-02 18:00:16 (10 seconds)


plot