HOME   LIST
‹–   –›

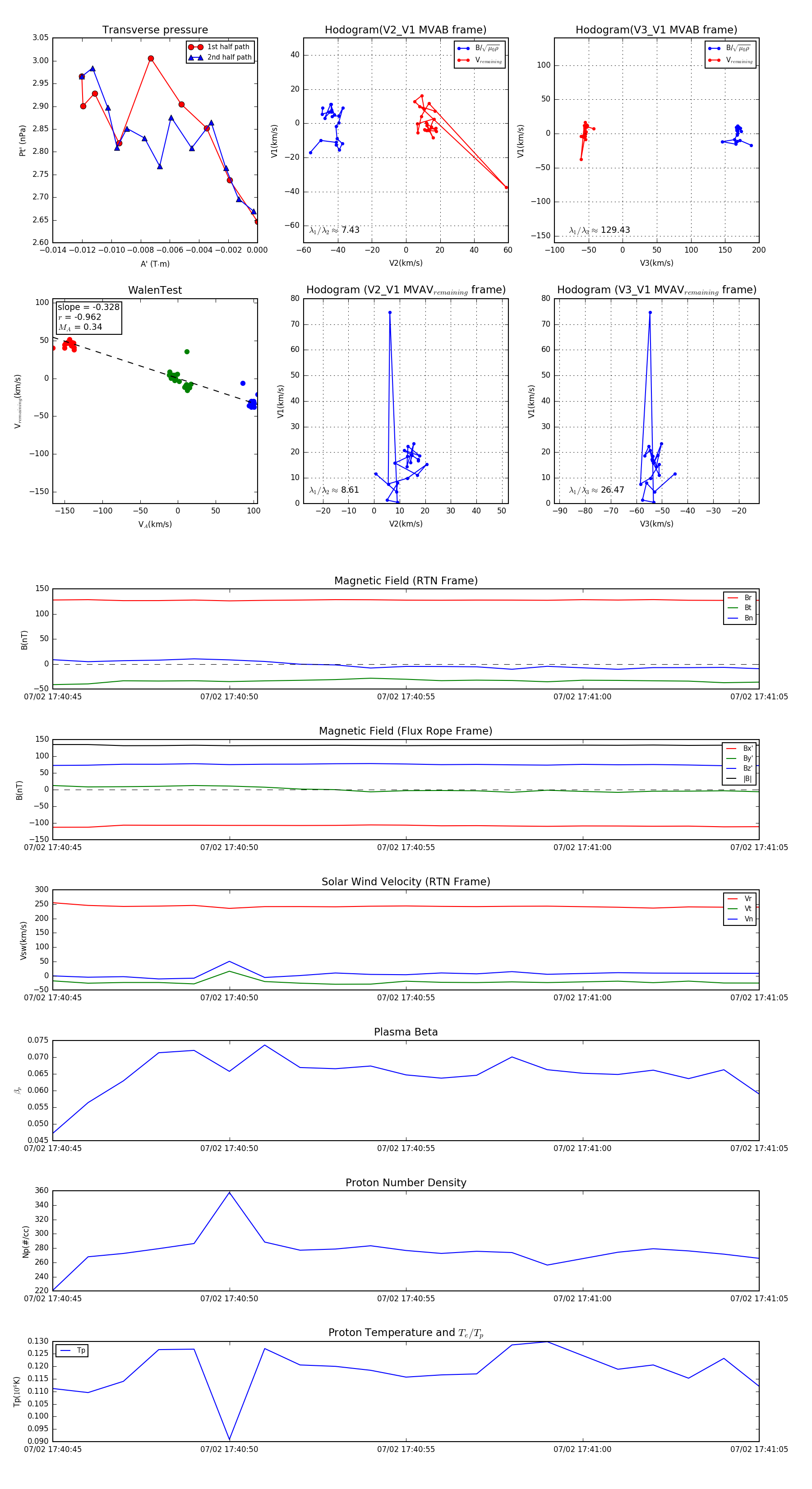
Flux Rope in 2024

Flux Rope Event 2024-07-02 17:40:45 ~ 2024-07-02 17:41:05 (21 seconds)


plot