HOME   LIST
‹–   –›

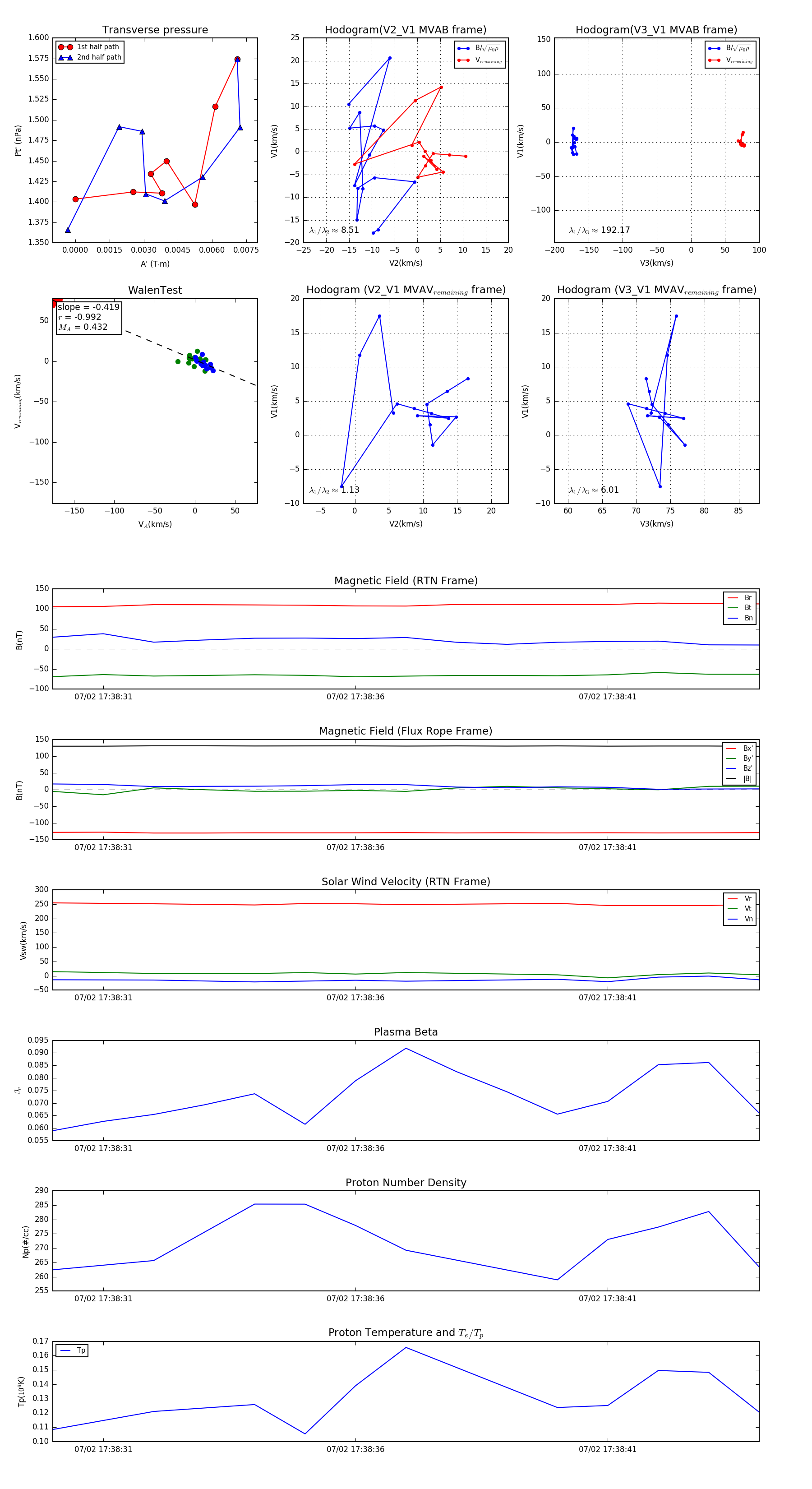
Flux Rope in 2024

Flux Rope Event 2024-07-02 17:38:30 ~ 2024-07-02 17:38:44 (15 seconds)


plot