HOME   LIST
‹–   –›

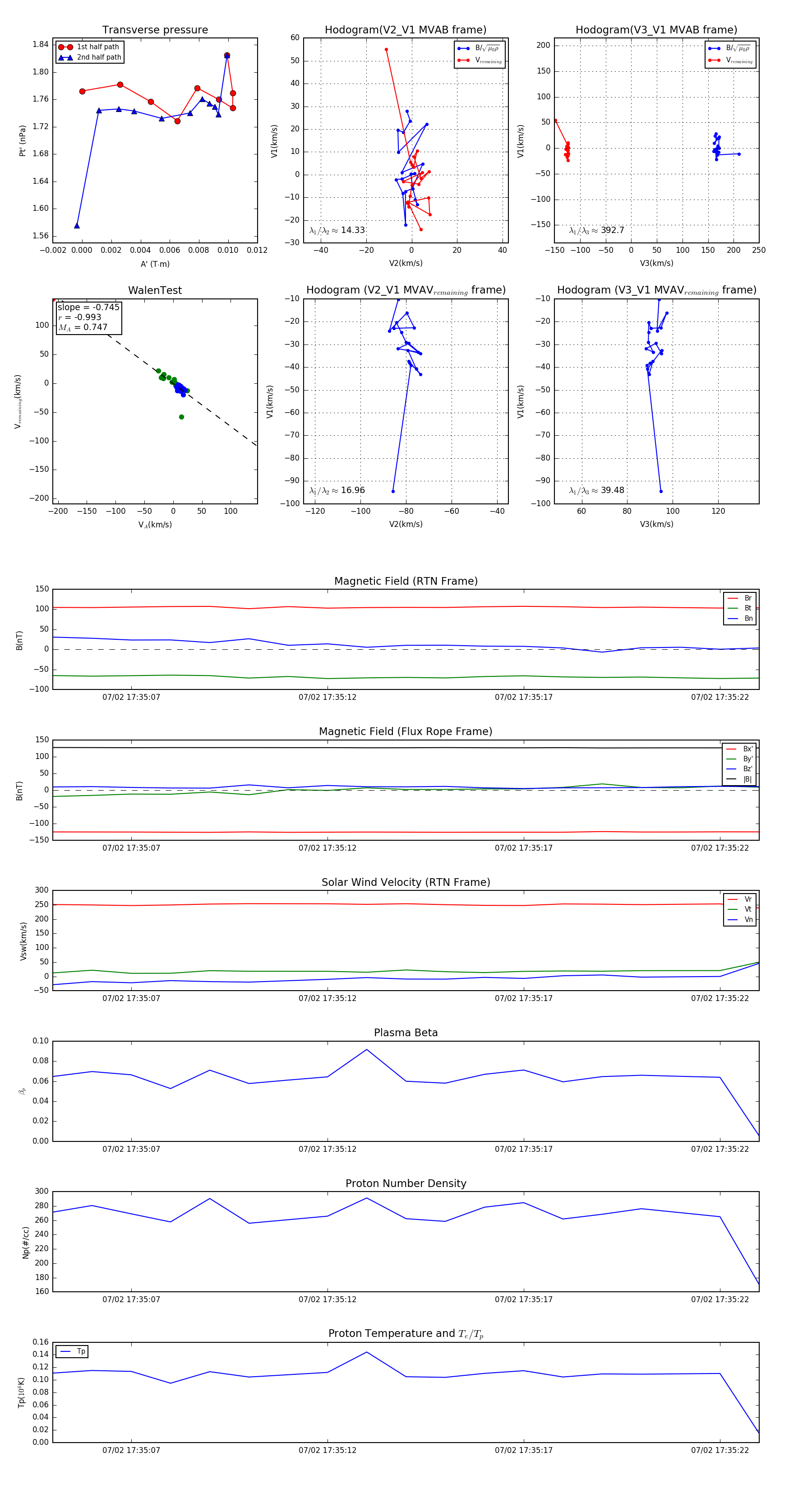
Flux Rope in 2024

Flux Rope Event 2024-07-02 17:35:05 ~ 2024-07-02 17:35:23 (19 seconds)


plot