HOME   LIST
‹–   –›

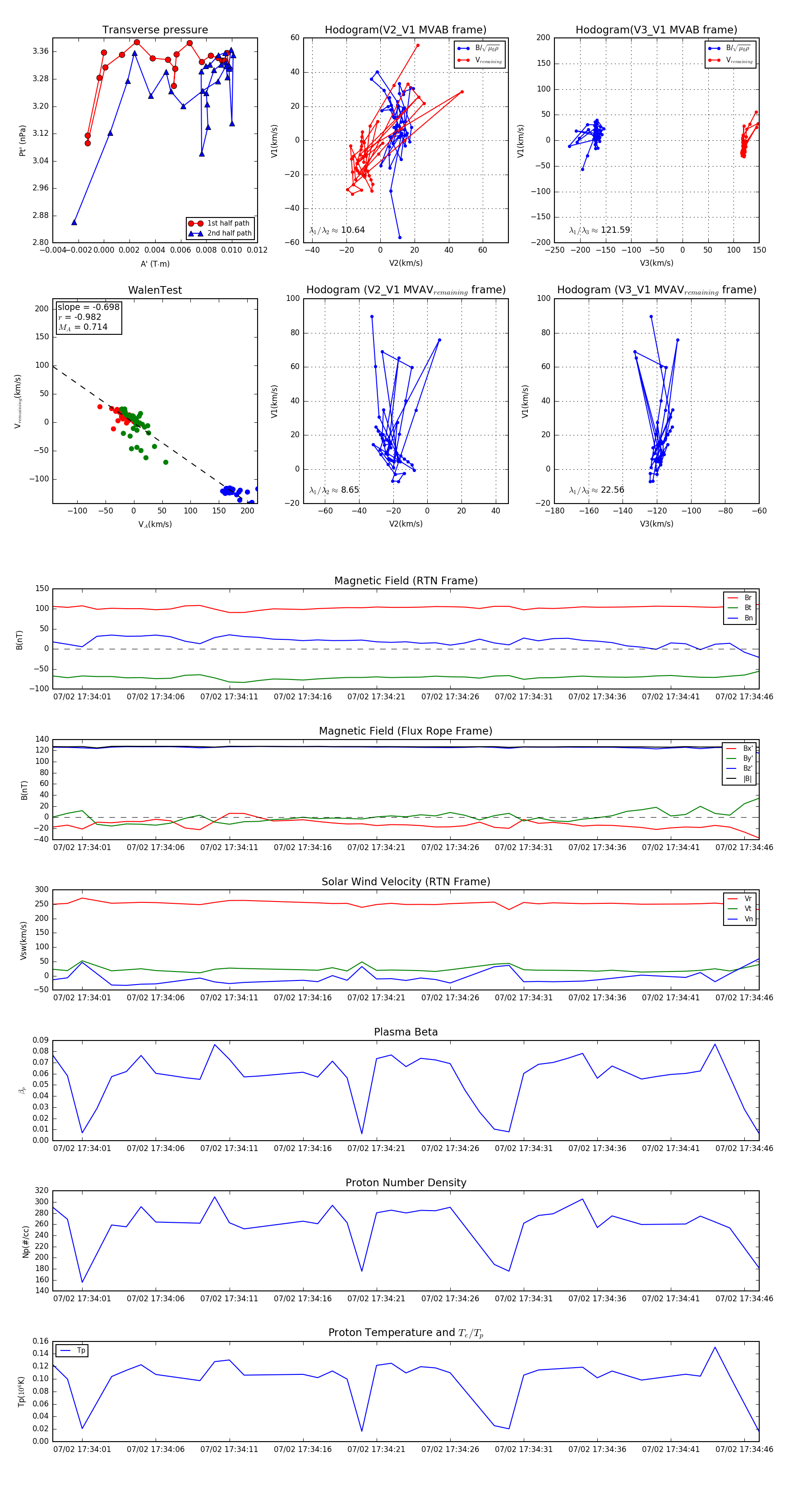
Flux Rope in 2024

Flux Rope Event 2024-07-02 17:33:59 ~ 2024-07-02 17:34:47 (49 seconds)


plot