HOME   LIST
‹–   –›

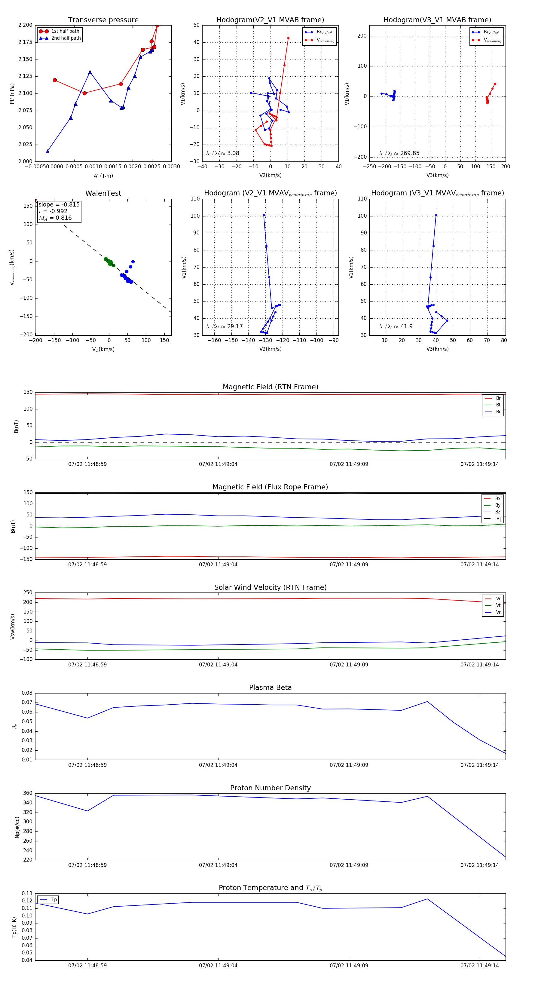
Flux Rope in 2024

Flux Rope Event 2024-07-02 11:48:57 ~ 2024-07-02 11:49:15 (19 seconds)


plot