HOME   LIST
‹–   –›

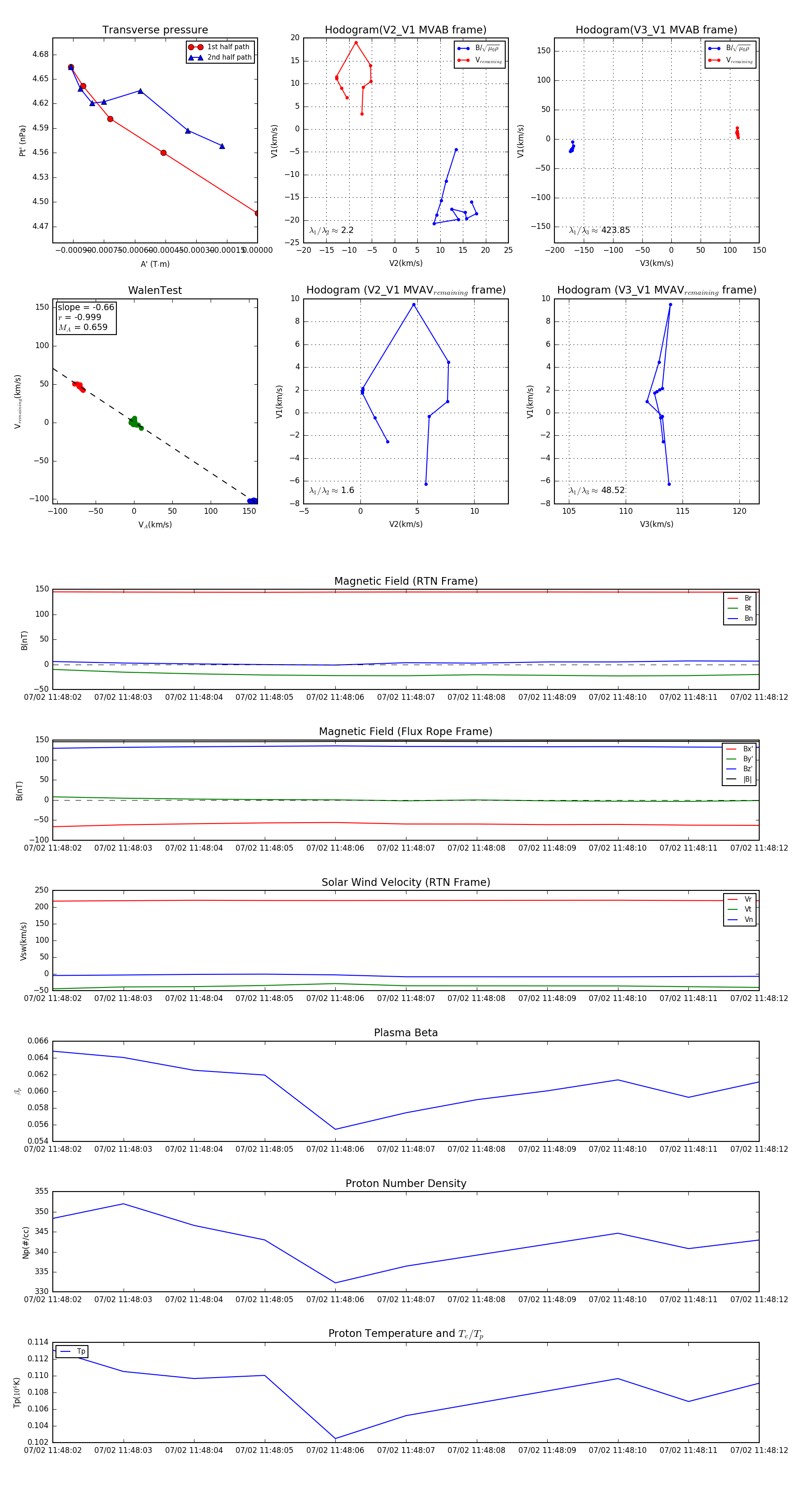
Flux Rope in 2024

Flux Rope Event 2024-07-02 11:48:02 ~ 2024-07-02 11:48:12 (11 seconds)


plot